图源:梅州疾控
2月15日,广州市召开疫情防控新闻发布会,会上通报了广州发现2例外地来穗人员确诊新冠肺炎病例(轻型)。具体情况如下:
病例1,女,21岁。2月14日上午从外市到南沙,14日晚9时许乘自驾车到广州市中西医结合医院核酸采样,然后入住花都区希尔顿欢朋酒店,15日8时30分核酸检测报告初筛阳性,经市、区疾控中心重新采样复核结果均为阳性。
病例2,女,23岁。2月14日上午同病例1从外市到南沙,之后两人在穗行程一致。在排查病例1的密接过程中发现为阳性,为病例1来穗同行人员。
梅州疾控紧急提醒
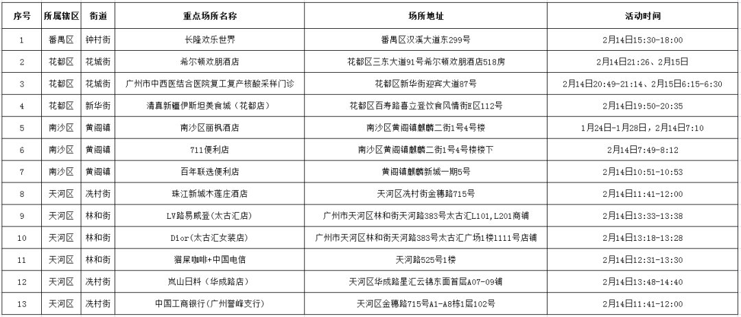
一、因疫情防控需要,请2月14日以来有广州市旅居史和在下面表格中提及的风险时间段到过相关重点区域和场所的来(返)梅人员,立即向所在社区(村)、单位、酒店主动报备,并配合防疫人员的指引开展健康管理。
(点击图片可放大)
二、个人前往核酸检测点请携带身份证,做好佩戴口罩等个人防护措施,不搭乘公共交通工具,请遵守检测点的现场秩序,不交谈、不聚集,保持一米以上距离。
三、请密切关注个人健康码状况以及手机短信提醒,主动做好核酸检测工作,做好自我健康检测,出现发热、咳嗽等不适及时就医。






