双一流大学名单(最新)
经国务院批准,“双一流”建设高校及建设学科名单更新公布,新一轮建设正式启动。
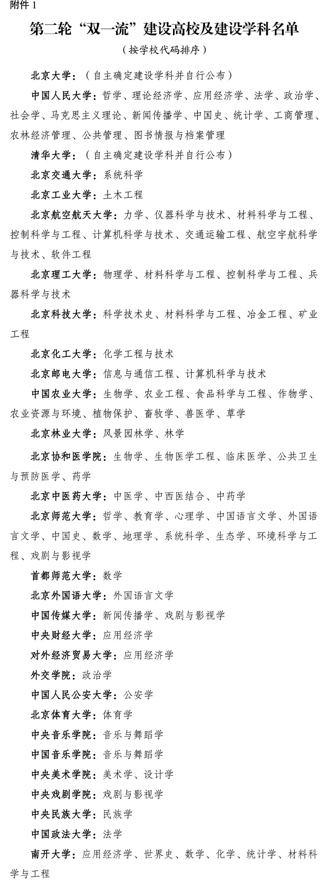
公布的名单共有建设高校147所。建设学科中数学、物理、化学、生物学等基础学科布局59个、工程类学科180个、哲学社会科学学科92个。北京大学、清华大学自主建设的学科自行公布。新一轮“双一流”名单
社会热点2022-03-30 06:13:46佚名
双一流大学名单(最新)
经国务院批准,“双一流”建设高校及建设学科名单更新公布,新一轮建设正式启动。
公布的名单共有建设高校147所。建设学科中数学、物理、化学、生物学等基础学科布局59个、工程类学科180个、哲学社会科学学科92个。北京大学、清华大学自主建设的学科自行公布。新一轮“双一流”名单