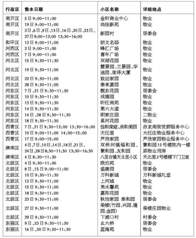
天气越来越热,为了方便距离供水营业厅较远的IC卡水表用户,天津水务集团定期开展进社区售水服务,7月售水服务将走进南开区、和平区、河西区、河东区、河北区、西青区、津南区、北辰区、东丽区等多个小区,居民可就近购水。
天津2020年7月便民售水网点如下:
社会热点2022-03-30 00:21:31佚名
天气越来越热,为了方便距离供水营业厅较远的IC卡水表用户,天津水务集团定期开展进社区售水服务,7月售水服务将走进南开区、和平区、河西区、河东区、河北区、西青区、津南区、北辰区、东丽区等多个小区,居民可就近购水。
天津2020年7月便民售水网点如下:
2020天津成品油价格(第13次调价)
西青区红色养老院已开业(地址+电话)