市医保局公示2021年全市基本医疗保险特殊药品使用定点医药机构等名单
为确保门诊特殊药品使用医保惠民政策的贯彻落实,方便参保群众就医购药,规范特药使用管理,该局对2021年全市基本医疗保险特殊药品使用定点医药机构、责任医师名单以及门诊特药名单进行了公示。
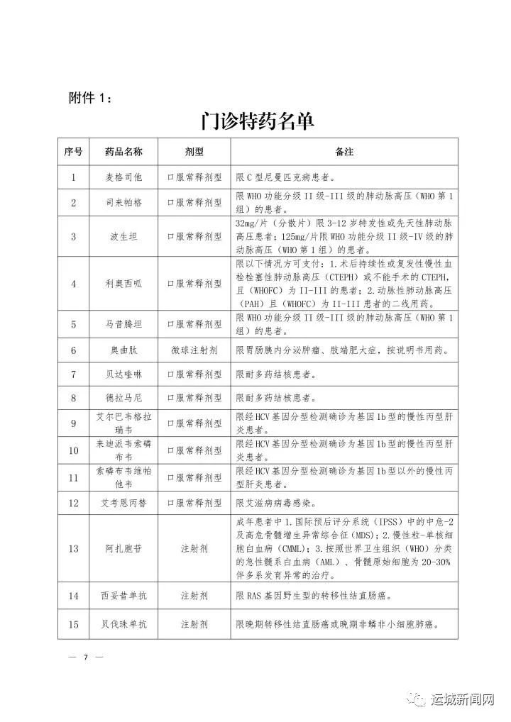
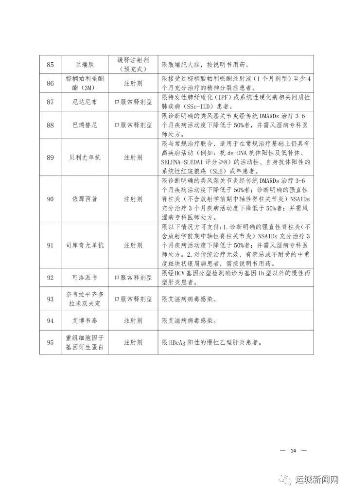
目前,运城市共确定了特药定点医院27家、特药定点药店19家、特药使用责任医师342名,按照《山西省医疗保障局办公室关于进一步完善国家谈判药品使用管理的通知》(晋医保办发〔2021〕5号)文件要求,共有95种药品纳入门诊特药管理。
医保部门将定期对全市特药使用定点医药机构、责任医师及特药名单进行更新及公布,同时将加强对特药定点医药机构、责任医师的监督管理,不定期开展专项监督稽核检查,加强特药审批、购药、报销等管理,为参保群众更好地提供特药使用医保服务。





