海南东方防疫要求
一、核酸检测对象和检测要求
1.涉疫区来返东方人员:在省内口岸完成“落地检”之后的第二天开始,进行“四天三检”。
2.省外非涉疫区来返东方人员:经在省内口岸完成“落地检”24小时后再进行一次核酸检测。
上述人员凭行程码、车票、船票、飞机票、“收到的提示信息”等有效凭证在就近的核酸采样点进行免费采样检测并自行做好14天内的个人健康监测。
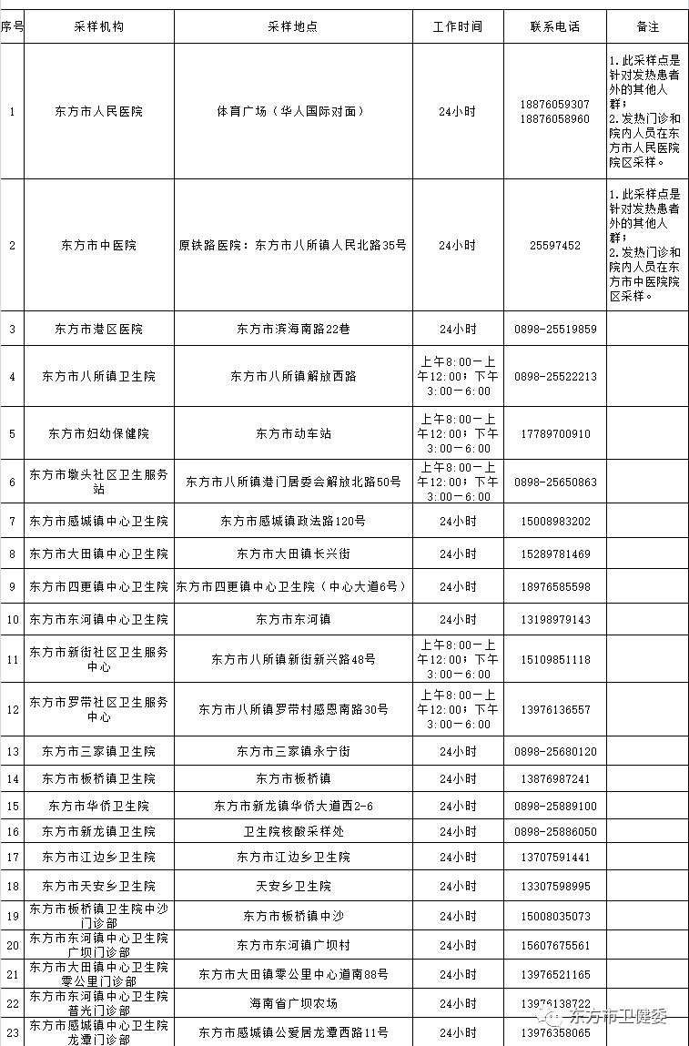
二、采样点
核酸采样点信息见附表。
三、注意事项
(一)往返核酸采样点应做好个人防护,并避免乘坐公共交通工具。
(二)在完成核酸检测之前要尽量避免外出,确需外出应做好个人防护,保持社交距离,不前往人员密集场所。
(三)做好健康监测,如有出现发热(体温≥37.3℃)、干咳、乏力、鼻塞流涕、咽痛、嗅(味)觉减退、结膜炎、肌痛、腹泻等不适症状时,做好个人防护,立即就近前往医疗机构发热门诊就诊排查,如实告知医生流行病学史,就医途中全程佩戴口罩,避免乘坐公共交通工具。
东方市核酸采样点





