西宁市公安局面向社会公开招聘警务辅助人员
根据《西宁市公安机关警务辅助人员使用管理办法(试行)》,现将西宁市公安局2022年面向社会公开招聘警务辅助人员有关事项公告如下:
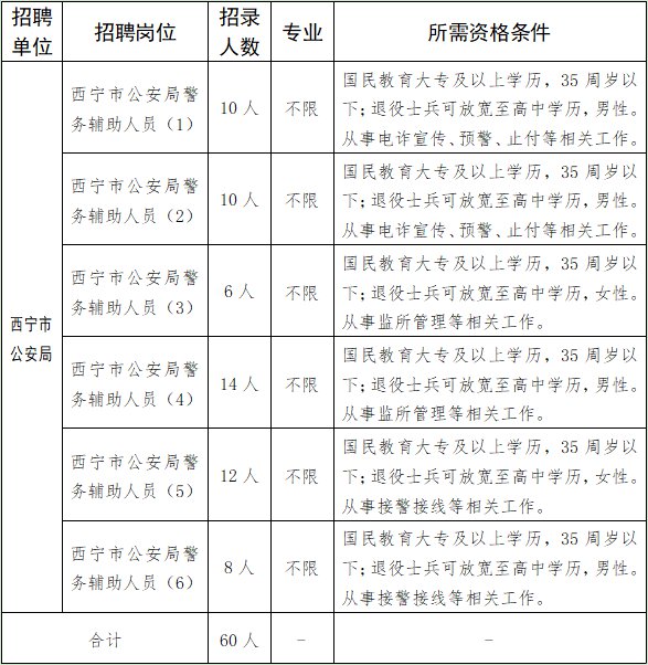
一、岗位需求
二、招聘条件
(一)应具备的资格条件:
1.拥护宪法,遵守国家法律法规,品行端正;
2.本省户籍或本省生源,本省高校毕业生;从我省应征入伍在外省服役或在我省部队服役的退役士兵;
3.需年满18周岁,35周岁以下(1986年3月21日-2004年3月20日期间出生)
4.应具备国民教育大专及以上文化程度及履行岗位职责所需的工作能力;退役士兵可放宽至高中学历;
5.具有正常履行职责所需的身体素质和工作能力;
6.公安机关规定的其他条件。
(二)凡有下列情形之一的,不得报考:
1.受刑事处罚或者涉嫌违法犯罪尚未查清的;
2.曾因违法行为,被给予限制人身自由的治安行政处罚的;
3.有较为严重个人不良信用记录的;
4.因违纪违规被开除辞退解聘的;
5.家庭成员或近亲属被判处死刑或者正在服刑的;
6.本人或家庭成员、近亲属参加非法组织、邪教或从事其他危害国家安全活动的;
7.其他不适合从事警务辅助工作的情形。
三、招聘程序
公开招聘按照报名、资格审查、笔试、资格复审、体能测试、面试、体检、政审、公示、聘用等程序依次进行。
(一)报名、资格审查及相关事项
采取网上报名、网上资格审查和网上打印准考证的方式进行。
网上公告时间为
2022年3月21日至2022年4月19日;
网上报名时间为
2022年3月22日9:00至2022年4月18日18:00;
网上审核时间为
2022年3月22日9:00至2022年4月19日12:00;
网上缴费时间为
2022年3月22日9:00至2022年4月19日24:00;
打印准考证时间以报名系统通知为准。报考人员需用电脑端登录昆仑英才网www.klycw.cn(考试报名中心),将个人近期免冠小二寸蓝底彩照、身份证正反面扫描件、户口本扫描件(户籍证明或印有本人户籍信息的户口本页面)、学历证书扫描件、教育部学历在线验证报告(登录学信网下载)、服役相关证件、加分证明及其他证明材料扫描件上传至昆仑英才网考试报名系统,报名单位对报考者是否符合招聘岗位资格条件进行网上审查。每人限报1个职位。资格审查合格后,由报名单位收取200元/人考试服务费。
报名期间(2022年3月22日至2022年4月18日),符合后述加分条件的考生需携带身份证、户口簿、退伍证、毕业证、荣誉证书以及其他证明材料的原件前往报名单位进行现场确认加分。
对报名人员在报名、资格审查中,提供虚假材料的,一经发现,取消考试资格。温馨提示加分地点位于:青越集团
(二)笔试及资格复审
笔试采用闭卷方式。内容主要为行政职业能力测验、公安公共基础知识、时事政治、公文写作等。笔试时间为 120分钟,分值为 100 分,保留2位小数。具体的笔试时间和地点以在昆仑英才网报名系统内打印的笔试准考证为准。参加笔试人员必须在规定的地点和时间,持《准考证》、有效居民身份证到考试地点参加考试,考生未按规定的时间和地点参加考试按自动放弃处理。笔试成绩及加分结果将在笔试结束后于西宁市公安局微信公众号、昆仑英才网(www.klycw.cn)、青海直聘公众号、昆仑英才公众号、青越人力公众号等平台公示。
笔试结束后,进入资格复审的考生,须提交本人有效居民身份证、户籍证明、准考证、学历证书以及报考职位资格条件所需有关材料的原件及复印件前往指定地点进行资格复审。资格复审合格人员名单将在西宁市公安局微信公众号、昆仑英才网(www.klycw.cn)、青海直聘公众号、昆仑英才公众号、青越人力公众号等平台公示。
(三)体能测试、面试
参照《公安机关录用人民警察体能测评项目和标准》按照笔试总成绩从高至低排序1:3进行体能测试。如遇体能测试不合格者,按照笔试总成绩排名递补一次。
通过体能测试人员参加面试,在昆仑英才网(www.klycw.cn) 自行下载打印面试准考证,面试具体时间与地点以面试准考证为准。面试采取结构化面试的方法进行,以岗位适配性为主。面试时间为10分钟,面试分值为100分,保留2位小数。未按规定时间、地点参加面试的,视作放弃。
面试结束后,报考者总成绩按照笔试总成绩(笔试成绩+加分)、面试成绩各占50%的比例确定,保留2位小数。报考者总成绩将在在西宁市公安局微信公众号、昆仑英才网(www.klycw.cn)、青海直聘公众号、昆仑英才公众号、青越人力公众号公示。招聘单位根据各职位需求,按照总成绩由高到低排序确定进入体检人员。
(四)体检
进入体检人员前往指定医院体检,体检费由考生自理,体检项目根据《公务员录用体检通用标准(试行)》《公务员录用体检特殊标准(试行)》执行。体检不合格者取消招聘资格,并根据考试总成绩排名依次递补。
(五)政审
通过体检人员须由户籍所在地或常住地社区、派出所填写《警务辅助人员政审表》并加盖公章,对因政审不合格出现的空缺岗位时,按考试总成绩排名依次递补。
(六)公示及录用
根据笔试、体能测试、面试、体检、政审结果,确定拟聘用人员,拟聘用人员名单将在在西宁市公安局微信公众号、昆仑英才网(www.klycw.cn)、青海直聘公众号、昆仑英才公众号、青越人力公众号公示。经公示无异议,由用人单位办理相关入职手续。
四、薪酬待遇
辅警薪酬待遇按照《关于规范公安机关警务辅助人员和人民法院人民检察院聘用制书记员薪酬管理的通知》、《西宁市公安机关警务辅助人员薪酬管理办法》执行。
五、需说明的事项
(一)报考学历等各类事项的时间截止日期为本次报名工作日第一日。
(二)加分政策
1.公安烈士和因公牺牲公安民警中符合条件的配偶子女、在职公安民警配偶子女、见义勇为积极分子和先进个人笔试成绩加5分;
2.退役士兵、警察类或政法类院校毕业生笔试成绩加3分;
以上各项加分累计不超过5分;
3.符合加分条件的考生需在考试报名系统提报相关证明材料,并于规定时间携带相关证明材料原件及复印件到报名地点进行现场确认。
(三)总成绩并列的处理,在笔试、面试结束后,考生总成绩出现并列的,按面试成绩从高到低的顺序确定进入下一环节人选;面试成绩并列的,根据政审情况对符合加分条件的人员优先招聘。
(四)招聘辅警的岗位划分以聘用后实际工作的岗位为准。
六、疫情防控要求
为防患于未然,切实保障考生生命健康安全,根据《中华人民共和国传染病防治法》等规定,现将做好此次招考新型冠状病毒感染的肺炎疫情防控工作有关事项通知如下:
1.考生应提前做好自我健康监测管理,每日早晚两次测量体温,最大限度减少非必要外出。确需外出的,落实好不聚集、不聚餐,勤洗手,佩戴口罩等自我防护措施。遇有体温异常或其他身体不适症状,应及时就医。
2.考生须提前自备一次性医用口罩2只。考生进入考点参加考试,须全程佩戴口罩。拒绝佩戴口罩者,不得进入考点。考试期间,除查验考生身份等需要外,无特殊原因不得摘下口罩。
3.考生在进入考点前和进入考场后,均须接受体温监测、消杀,体温异常考生严禁进入考点参加考试。
4.为确保全体考生和工作人员防疫工作落实到位,根据近期全国疫情发展变化形势、青海省疫情防控工作最新要求及本次招录考试要求,考生应做好考前健康监测。须持有考前48小时内核酸检测阴性证明,同时如实填写《招录考试疫情防控告知及考生承诺书》并签名;还须打印笔试前一天(彩色)健康码、行程码并签字;在笔试当天将以上资料统一交于相关工作人员。缺少任意一项资料及“双码”异常的考生严禁进入考点。
5.考生存在隐瞒或谎报旅居史、接触史、健康状况等疫情防控重点信息,不配合工作人员进行防疫检测、询问等造成不良后果的,取消考试资格,终止考试;如有违法情况,将依法追究法律责任。
6.考生参考期间必须服从考点所在地政府关于疫情防控的有关规定。
七、其他
1.考生请认真、仔细阅读本次招聘公告,在认可上述公告所有招聘条件及考试要求及报名费用后,采取自愿原则报名,一经报名,概不退费。
2.请考生认真阅读报考事项,准确选择报考的岗位编号。如出现报考失误由考生本人自行承担后果。
八、联系方式
1.报名单位电话及地址
报名单位:青海直聘人力资源市场有限公司
地址:西宁市城西区新宁路36号(省投资集团大厦7楼)
电话:0971-6337153;0971-6361279。
2.用人单位咨询电话及地址
西宁市公安局政治部:0971-8251655
地址:西宁市城中区南大街13号
3.监督电话
西宁市公安局直属机关纪律检查委员会:0971-8251625
西宁市公安局政治部
2022年03月21日





