上海市房管局消息:2020年9月起,上海市公租房申请全面实行四项便民措施,包括:公租房准入资格申请可在市政府“一网通办”网站办理、准入资格申请材料“两个免于提交”(本市政府部门核发的材料免于提交、有电子证照的免于提交实体证照)、市筹公租房准入资格申请“全市通办”、增加各区公租房受理窗口开放时间。详见↓↓
01 公租房准入资格申请“一网通办”
市民在市政府“一网通办”网站搜索栏内输入“公共租赁住房申请审核”,查找到区级行政许可事项“公共租赁住房申请审核”,选择办理区域(行政区)后,点击“立即办理”,可在网上填写申请信息并提交申请,并生成纸质《公共租赁住房准入资格申请表》供下载打印。申请人网上填写的申请信息由后台自动推送至本市公租房申请审核信息系统;相应受理机构接收信息后,在3个工作日内完成预审,通知申请人到受理窗口提交下载打印并经本人签名的《申请表》,同时一次性告知应提交的其他申请材料。
各区在本区公租房运营机构网站、公租房微信公众号等媒介上建立的公租房网上申请平台以及受理窗口现场直接受理通道仍继续保留并正常运行。
搜索栏内输入“公共租赁住房申请审核
选择办理区域(行政区)后,点击“立即办理”
填写申请信息并提交申请
02 公租房准入资格申请材料“两个免于提交”
公租房申请对象的本市社保缴费证明、本市住房不动产权证、租用公房凭证,通过市相关部门管理信息共享、数据核验方式采集,本人免于提交。
申请对象的以下个人证照,在各区公租房受理窗口出示本人身份证原件或“随申办”APP、微信小程序、支付宝小程序上的电子身份证进行授权后,通过市大数据中心电子证照库采集到公租房申请审核信息系统,本人免于提交实体证照及复印件:(1)本市公安机关核发的居民身份证;(2)本市公安机关核发的居民户口簿、个人户口卡、户籍证明(集体户、公共户人员户籍证明需提前在“随申办”APP、微信小程序、支付宝小程序上申请开具方可免于提交);(3)上海市居住证;(4)本市民政部门核发的结婚证、离婚证。外地核发的居民身份证、结婚证、离婚证等仍需按规定提交实体证照。
此外,申请对象在《申请表》中明确由家庭(个人)承租公租房的,所在单位不需在《申请表》上出具同意意见,也不需提交本单位的营业执照、事业单位法人证书或统一社会信用代码证书复印件。申请对象在《申请表》中明确由所在单位承租公租房的,所在单位应在《申请表》上出具同意意见并提交相关证照复印件。
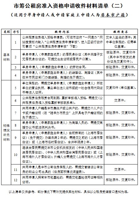
实行“两个免于提交”后,市筹公租房申请材料清单详见下文,区筹公租房申请材料清单由各区另行公布。
03 市筹公租房准入资格申请“全市通办”
为方便申请对象就近申请市筹公租房准入资格,该事项实行“全市通办”,即申请对象可以向全市任一区的公租房受理窗口提出市筹公租房准入资格申请;在市政府“一网通办”网站上提出申请的,可以选择全市任一区的公租房受理窗口提交申请材料。各区公租房受理窗口受理申请后,按照《市筹公共租赁住房申请审核实施办法》规定的统一标准做好审核工作。
申请区筹公租房准入资格,仍向工作单位所在地或本市户籍所在地的区公租房受理窗口提出申请;在市政府“一网通办”网站上提出申请的,向工作单位所在地或本市户籍所在地的区公租房受理窗口提交申请材料。
04 增加各区公租房受理窗口开放时间
公租房申请对象均为在职人员,为方便申请对象利用中午和周末休息时间到受理窗口提交申请材料,各区公租房受理窗口在工作日全天候开放办理业务(中午正常开放),日常周末至少开放周六上午半天办理业务(国家法定节假日除外)。公租房受理窗口设在区行政服务中心或街道(镇)社区事务受理中心办事大厅内的,按照办事大厅统一作息时间执行。各区公租房受理窗口联系方式详见下文。





