中央音乐学院
中中央音乐学院是由1938年成立的延安鲁迅艺术学院音乐系、1940年建立的重庆国立音乐院、1948年成立的华北大学三部音乐系、1918年成立的国立北平艺术专科学校音乐系等几所音乐教育机构合并组建而成,是一所培养高级专门音乐人才的高等学府。1960年被国务院定为全国重点高等学校,2000年被列入国家“211工程”建设院校,是全国艺术院校中唯一一所国家重点大学,2017年入选国家“双一流”学科建设高校。
中国音乐学院
中国音乐学院位于北京市,是以国学为根基,独具中国音乐教育和研究特色,培养从事中国音乐理论研究、创作、表演和教育的高级专门人才的高等音乐学府,国家首批“双一流”世界一流学科建设高校,素有“中国音乐家的摇篮”、“中国音乐的殿堂”的美誉。
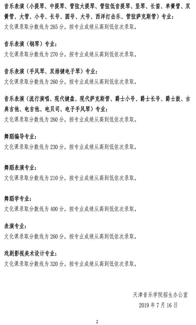
天津音乐学院
天津音乐学院是中国北方地区重要的培养音乐、舞蹈、戏剧、影视专门人才的高等艺术教育学府,学校为天津市高校研究生教育校外创新实践基地建设单位,国务院批准的首批硕士学位授予单位。学校始建于1958年,前身是1950年创办于天津的中央音乐学院,1959年7月,中央音乐学院(留津部分)改称天津音乐学院。1973年,改称天津艺术学院。1980年,经国务院批准,正式恢复天津音乐学院,分出美术部分另立天津美术学院。
西安音乐学院
西安音乐学院简称“西音”, 创建于1949年10月,是中国西北地区唯一独立建制的高水平高等音乐学府。东临巍巍大雁塔,西通丝路起点,北依长安古城南门,南接大兴善寺 。学校是硕士学位授予单位。学校先后荣获国家科技进步二等奖、威尔第国际声乐比赛金奖,意大利中提琴比赛特等奖、国际双簧管乐器协会比赛一等奖、文化部中国民族器乐民间乐种组合展演一等奖一大批重要奖项。西安音乐学院2019年录取分数线
一、陕西省:艺术史论、音乐学、音乐表演、作曲与作曲技术理论、录音艺术、舞蹈编导、舞蹈学、舞蹈表演、艺术与科技专业高考文化课录取控制分数线艺术文科300分,艺术理科273分。
二、外省:艺术史论、音乐学、音乐表演、作曲与作曲技术理论、录音艺术、舞蹈编导、舞蹈学、舞蹈表演、艺术与科技专业高考文化课录取控制分数线,在未合并普通本科第二、第三批次的省份,不低于该省(区、市)普通本科第二批次录取控制分数线的70%划定;在合并普通本科第二、第三批次的省份,不低于该省(区、市)普通本科第二批次录取控制分数线的75%划定。各省(区、市)对单独组织专业考试的院校有文化课录取控制分数线规定的按相应规定执行。
三、高考总分非750分的省份:我校按照陕西省艺术类本科文化课录取控制分数线占高考文化课总分的比例折算该省(区、市)文化课录取控制分数线。
四、综合分计算公式
1、艺术史论、音乐学、作曲与作曲技术理论、舞蹈学、录音艺术、艺术与科技专业综合分=(考生文化课成绩÷所在省份文化满分×40)+(专业成绩÷100×60)
2、音乐表演、舞蹈编导、舞蹈表演专业综合分=(考生文化课成绩÷所在省份文化满分×20)+(专业成绩÷100×80)
武汉音乐学院
武汉音乐学院位于湖北省武汉市,是中国9所独立设置的音乐学院之一,也是中国中部地区唯一独立设置的高等音乐学府,为硕士学位授予单位,同时也是中国首批艺术硕士(MFA)专业学位教育试点单位。
经武汉音乐学院招生委员会讨论通过,并报湖北省教育厅招生办公室批准,我院2019年普通本科各专业文化投档资格线(750分制)如下:
1、音乐学专业(音乐教育、音乐治疗、音乐学理论、音乐管理、戏曲音乐、钢琴调律招考方向)340分;
2、作曲与作曲技术理论专业(含音乐表演专业指挥招考方向)315分;
3、录音艺术专业(音乐音响导演、音乐编辑与制作招考方向)305分;
4、音乐表演专业(除指挥招考方向外)295分;
5、舞蹈表演专业245分;
6、舞蹈编导专业295分。
四川音乐学院
四川音乐学院简称“川音”,位于四川省成都市,是一所以“音乐”为主要办学特色的省属全日制普通本科高等院校,是全国11所独立设置的专业音乐学院之一,硕士学位授予单位,全国首批艺术硕士专业学位(MFA)教育试点单位,国家大学生文化素质教育基地,四川省博士后创新实践基地,社会艺术水平考级机构。
2019年省外艺术类各专业
高考文化课录取控制分数线
四川音乐学院2019年,省外艺术类本科各专业录取最低分
星海音乐学院
星海音乐学院,位于广东省广州市,是华南地区唯一的高等音乐专业学府,孕育了一批引领中国近现代音乐文化潮流的杰出音乐家,入选国家大学生文化素质教育基地。
浙江音乐学院
浙江音乐学院(Zhejiang Conservatory of Music),简称浙音,座落于浙江杭州,是由浙江省人民政府举办、经中华人民共和国教育部批准、浙江省人民政府和中华人民共和国文化和旅游部共建的公办全日制普通高校 [1-3] ,是中国第十所独立设置的专门音乐学院





