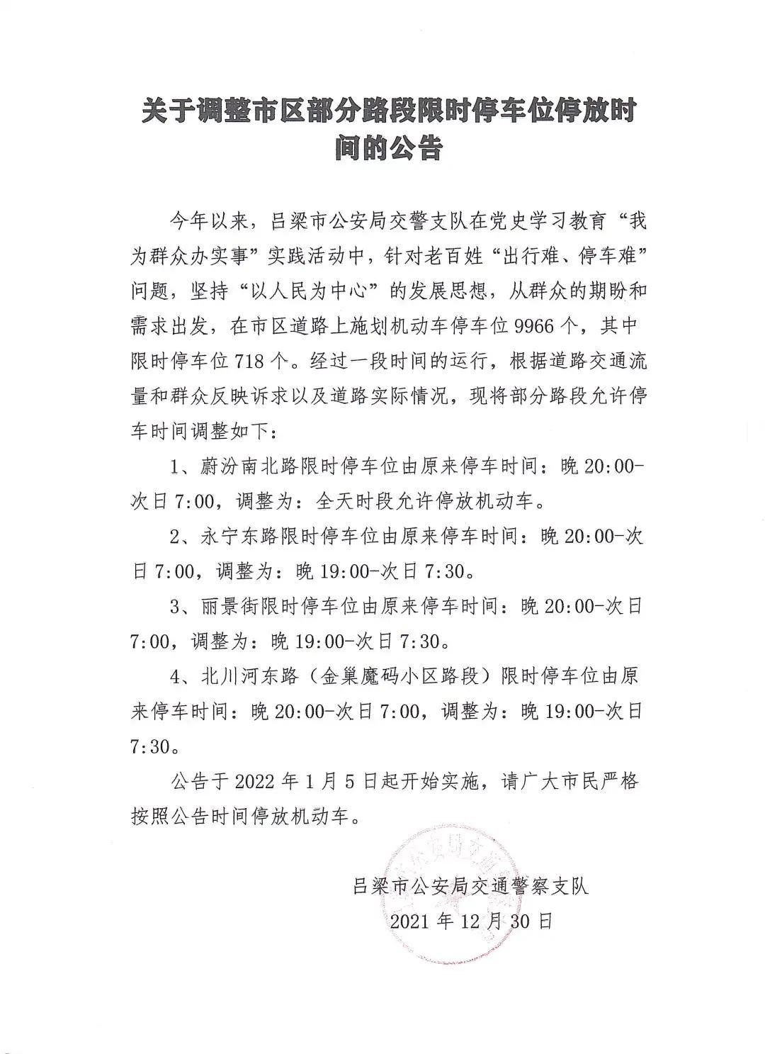
关于调整市区部分路段限时停车位停放时间的公告
今年以来,吕梁市公安局交警支队在党史学习教育“我为群众办实事”实践活动中,针对老百姓“出行难、停车难”问题,坚持“以人民为中心”的发展思想,从群众的期盼和需求出发,在市区道路上施划机动车停车位9966个,其中限时停车位718个。经过一段时间的运行,根据道路交通流量和群众反映诉求以及道路实际情况,现将部分路段允许停车时间调整如下:
1、蔚汾南北路限时停车位由原来停车时间:晚20:00-次日7:00,调整为:全天时段允许停放机动车。
2、永宁东路限时停车位由原来停车时间:晚20:00-次日7:00,调整为:晚19:00-次日7:30。
3、丽景街限时停车位由原来停车时间:晚20:00-次日7:00,调整为:晚19:00-次日7:30。
4、北川河东路(金巢魔码小区路段)限时停车位由原来停车时间:晚20:00-次日7:00,调整为:晚19:00-次日7:30。
公告于2022年1月5日起开始实施,请广大市民严格按照公告时间停放机动车。
吕梁市公安局交通警察支队
2021年12月30日





