
2022年厦门核酸检测免费(愿检尽检!)
➤免费时间:3月13日19时起免费,结束时间另行通知!鼓励群众每72小时进行一次核酸检测。
➤免费人群:所有人群均免费!需要注意的是,黄码人员需要到指定机构做核酸
➤核酸检测材料:现场出示“福建健康码”或“预登记码”核酸检测,预登记码:点击申请
点击查看各区最新检测点:
| |
| |
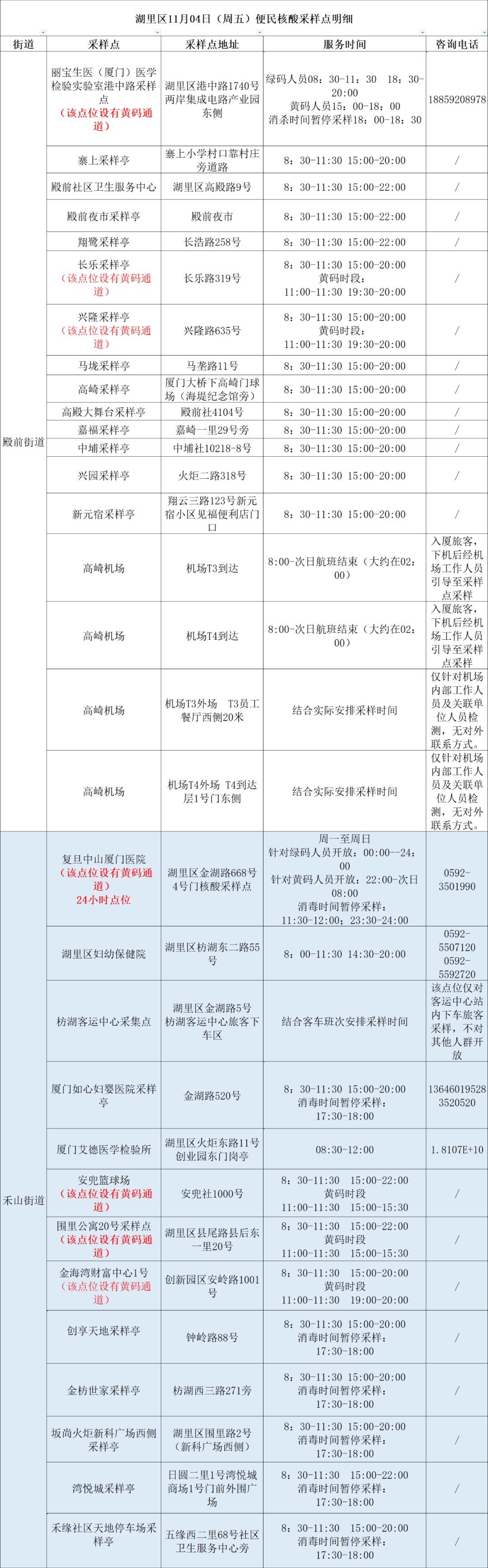
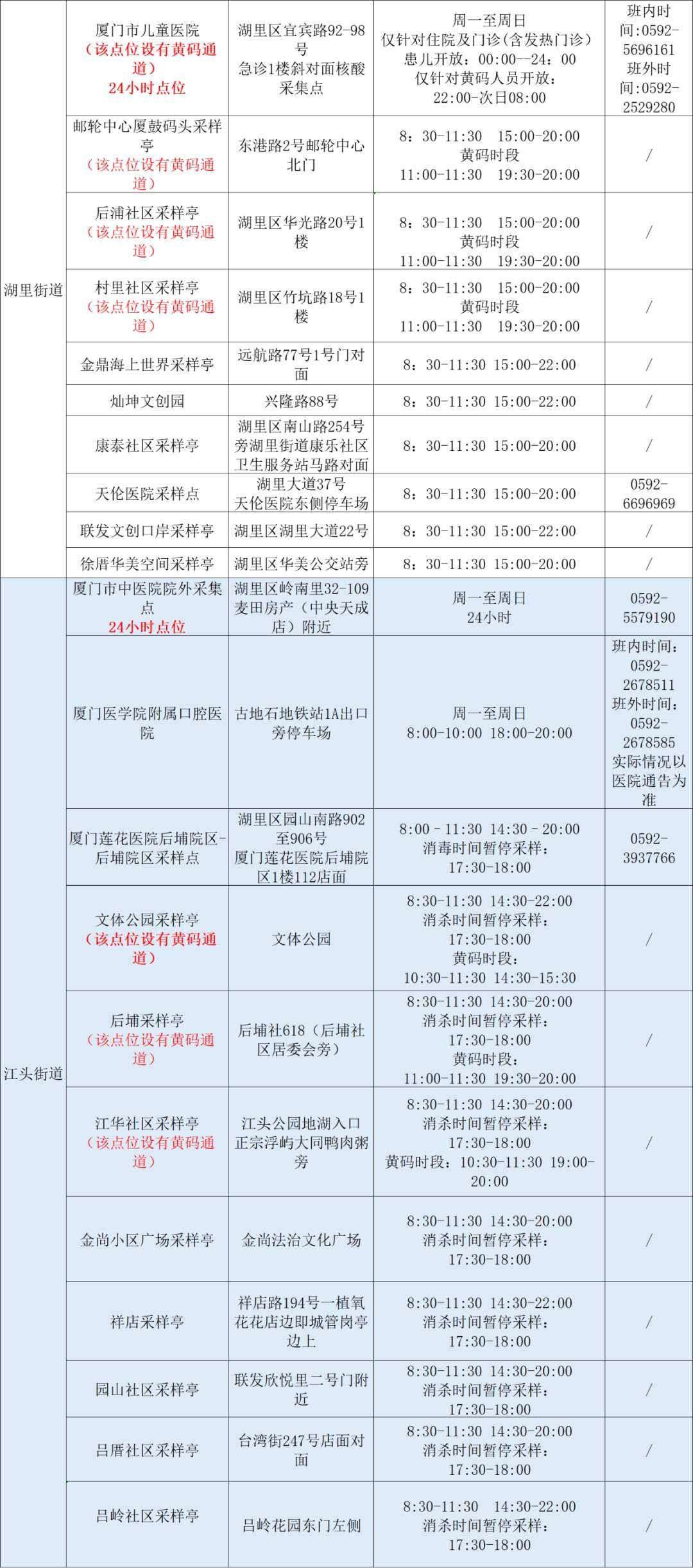
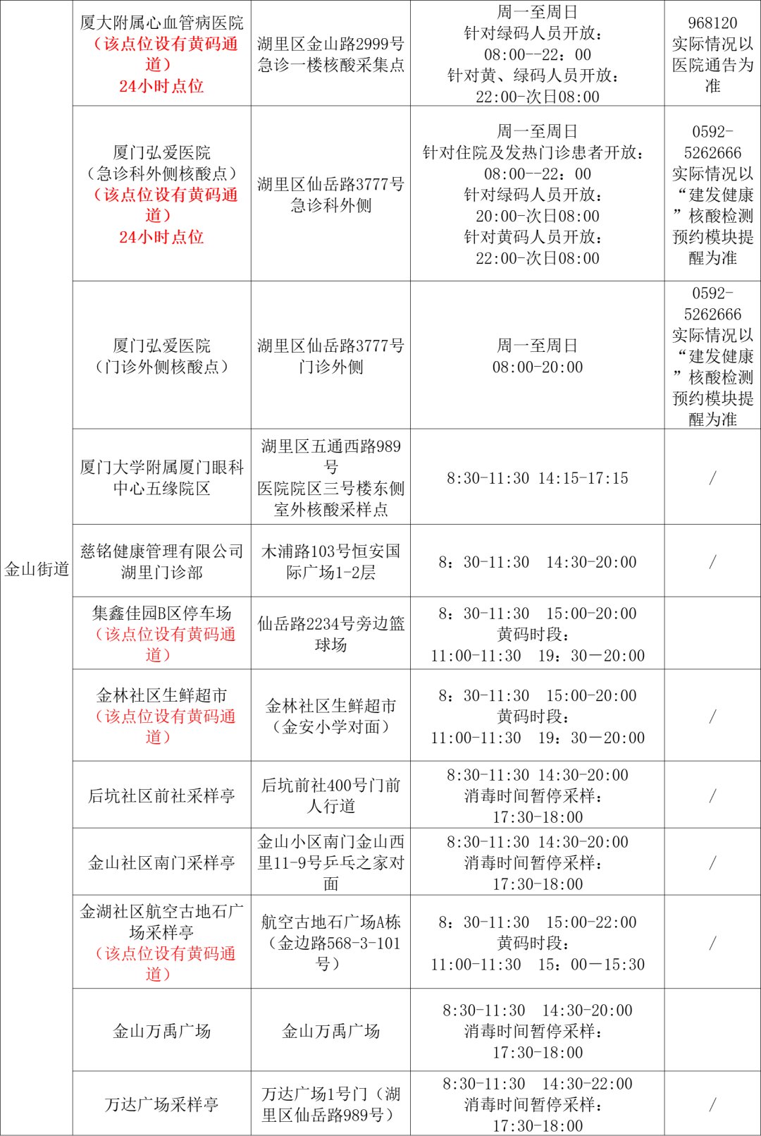
11月4日厦门免费核酸采样点汇总
思明区(点击可看大图)采样时间为早上8:30-11:30,下午14:30-20:00。
11月4日流动便民核酸采样点汇总表
湖里区(点击可看大图)采样时间早上8:00-11:30,下午14:30-22:00,具体采样时间以下图为准。
集美区(点击可看大图)采样时间为早上8:30-11:30,下午16:00-20:00
海沧区(点击可看大图)
同安区(点击可看大图)
采样点位及时间仅供参考,具体以镇(街)、村(社区)通知为准
翔安区(点击可看大图)
翔安区便民核酸采样点
翔安区医院核酸采样点





