为加大我区紧缺人才引进力度,优化区属国有企业人才队伍结构,经研究决定,面向社会公开招聘区属国有企业相关人才,现将有关事项公告如下:
一、招聘基本要求
1. 具有中华人民共和国国籍,拥护中华人民共和国宪法、法律及法规;
2. 具备良好的职业道德以及适应岗位要求的身体条件;
3. 原则上年龄在40周岁以下(有中高层管理岗位工作经验3年以上者,年龄可放宽至45周岁);
4. 学历要求:全日制本科及以上学历学位(工作经验与岗位要求高度符合以及外语口笔译流利者,学历可放宽至大专);
5. 具备岗位所需的其他条件。
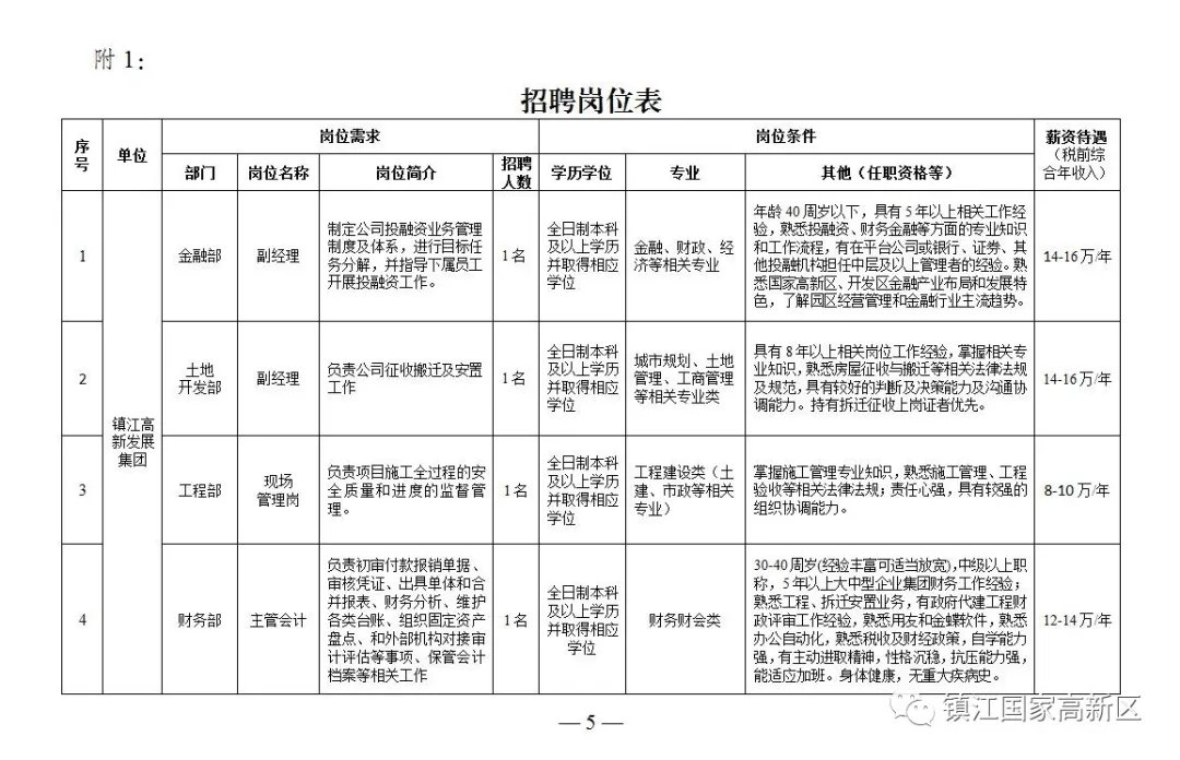
二、招聘人数及岗位
招聘中层管理干部3名、基层岗位员工5名。
三、招聘程序
(一)报名
采用网络投递报名材料的方式进行。需要提供报名材料如下:
1.《镇江高新区区属国有企业应聘报名信息表》表上需粘贴电子照;
2.身份证扫描件;
3.学历学位证书原件扫描件;
4.海外学历需提供教育部留学服务中心出具的学历学位认证原件扫描件;如学历认证仍在办理中,需提交承诺书扫描件,并确保在现场原件审核时提供认证原件;
5.报名岗位要求的资格证书原件扫描件;
6.其他岗位要求的佐证材料。材料如为外文版本,需同时提供中文翻译件。
每人限报一个岗位。提交报名材料时须确保资料齐全,报名表填写不规范或报名材料缺失将造成资格审查不通过(上传附件压缩包应小于10M)。
报名起始时间:2021年2月3日
截止时间:2021年3月7日
报名材料投递邮箱:JL001129@163.com,邮件名称格式统一为“高新发展/高新产发+应聘职位+姓名”。
联系人:江女士
联系电话:15724801515
(二)资格初审
按照招聘条件对报名人员进行资格审查。职位计划招聘人数和资格初审通过人数比例原则上中层管理岗位达到1:5、基层岗位达到1:3方可开展招聘。报名结束后,达不到招聘比例的,减少招聘人数,直至达到招聘比例或取消该招聘岗位。
(三)综合测评和评估
综合素质测评主要测试应聘者适应岗位履职的通用能力、专业业务能力以及岗位胜任力等;根据测评结果择优按照与拟录
用人数3∶1的比例,确定各岗位参加面试人员。
(四)资格复审和面试
拟参加面试人员须于面试当天携带报名表及投递材料的原件至现场进行资料审核。凡提供虚假报考材料的,一经查实,取消考核资格。
应聘者的最终成绩以面试成绩为准。面试满分100分,合格线80分,面试成绩不合格者直接淘汰,如合格人数未达到招聘人数的,则相应减少该岗位拟招聘人数或取消该招聘岗位。
(五)体检和考察
根据面试成绩,按岗位拟录用人数1:1的比例从高分到低分确定拟录用人员,并通知参加体检。体检标准参照国家人事部、卫生部颁布的《公务员录用体检通用标准(试行)》执行,体检费用自理。
用人单位对体检合格人员的政治思想表现、遵纪守法、道德品质等情况进行考察。
四、人员录用及待遇
录用人员根据公司内部管理规定签订劳动合同。薪资待遇按照公司薪酬制度执行,薪资范围(税前综合年收入)详见《招聘岗位表》,并按规定缴纳社会保险及住房公积金等。
五、纪律和监督
本次公开招聘工作坚持“公开、平等、竞争、择优”的原则,自觉接受纪检监察部门和社会公众的监督。
监督电话:0511- 85602765
附件下载地址:点击查看





