中国人民银行定于2021年12月21日起陆续发行2022年贺岁纪念币一套。该套纪念币共3枚,其中金质纪念币1枚,银质纪念币1枚,双色铜合金纪念币1枚,均为中华人民共和国法定货币。
1、金银纪念币:无需预约,直接购买
2、双色铜合金纪念币:需要预约
预约时间:2022年1月7日至1月9日
预约核实期:2022年1月12日至1月13日
兑换时间:2022年1月14日至1月20日
山东地区贺岁纪念币预约对应银行:中国农业银行、交通银行
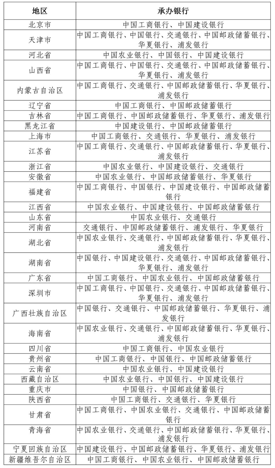
承办预约兑换工作的银行业金融机构中国工商银行、中国农业银行、中国银行、中国建设银行、交通银行、中国邮政储蓄银行、华夏银行、浦发银行(以下统称承办银行)共同承担2022年贺岁双色铜合金纪念币的预约兑换工作。各地区具体安排如下:
图源:中国人民银行




