新乡儿童疫苗补种注意事项
1.百白破
百白破疫苗有成熟的补种方案,不仅效果良好,还能根据具体补种年龄、以往接种情况制定方案。但补种百白破疫苗存在着风险。
如果孩子体内已经存在了足够的抗体,可与接种部位的抗原形成抗原-抗体复合物沉淀,造成局部炎症,又叫Arthus反应。
虽然出现这一反应的病例通常可以缓解,出现后遗症的情况少见。但出于谨慎,目前的建议是加强针的间隔不应低于10年;如果前次接种引起Arthus反应,则从末次接种算起至少推迟10年。
百白破疫苗本身就是儿童免费疫苗中不良反应最多的疫苗,因此补种需要更加谨慎。
2.狂犬病
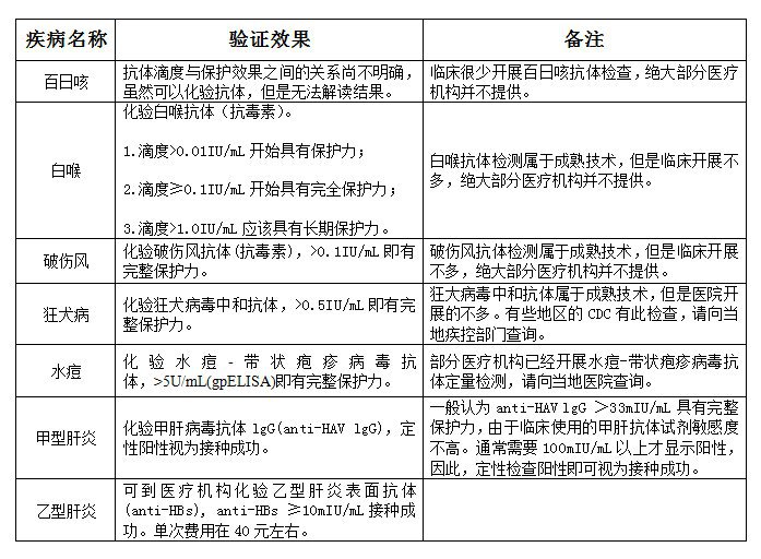
狂犬病毒中和抗体检测同样在医院开展的不多,有些地区的疾控中心可以做此项检测,可向当地疾控部门查询。 对于普通人来说,狂犬病疫苗可以不用做事前预防,只需在暴露后紧急接种。因此,如果不是经受了暴露正在接种程序中,可以无需补种。如果正在接种中,可以切换到可靠的品牌。
此外,如果肇事动物存活超过10天就能完全排除狂犬病,不管接种哪个品牌的产品,都可以停止接种。
3.水痘
水痘疫苗补种很安全。即使孩子原本体内存在高滴度抗体,补种风险也不大,因此也不用特地化验抗体。
此前广东省推荐的水痘疫苗接种方案为1针次,去年10月广东省卫计委下发通知建议,如果此前只接种过一针水痘疫苗,可以补种一针,以达到更好的保护效果。省疾控中心专家推荐4至6岁的孩子,尤其是在读幼儿园的孩子补打第二针。
4.乙肝
化验乙型肝炎表面抗体(anti-HBs),≥10mIU/mL视为接种成功。这一定量检测在各家医院已普遍开展,单次检测费用在40元左右。
因此,如果查出体内anti-HBs滴度不足10mIU/mL,可以补种一针加强效果。补种非常安全,不用考虑风险。
极个别的人会全程接种乙肝疫苗(三针)后,乙肝表面抗体依然为阴性,建议更换其他品牌按照程序重新接种。如果接种两次后,依然无法获得抗体,即表示对乙肝免疫不敏感,无须再接种乙肝疫苗了,主要是接种了也没用。
5.甲肝
化验甲肝病毒抗体IgG(anti-HAVIgG),定性阳性视为接种成功。补种效果良好也很安全,没有什么风险。
6.流感
流感病毒属于快速变异的病原体,每年需要接种当年当地新品。既往接种不管是否有效,对后续接种都不会产生实质不良影响。因此就无须补种。





