河南省新冠疫苗加强针什么时候可以打?
加强针免疫间隔需隔6个月才可接种。
根据国家安排:2021年9月、10月、11月依次对3月1日之前、4月1日之前、5月1日之前完成两剂次灭活疫苗接种的重点人群进行加强免疫。
河南将及早做好目标人群测算、费用保障等各项准备工作,确保重点人群加强免疫工作顺利开展。
国家即将启动新冠病毒疫苗加强免疫接种工作规定:针对完成两剂次灭活疫苗接种满6个月的18—59岁重点人群,根据加强免疫需间隔6个月的时间要求,2021年9月、10月、11月依次对3月1日之前、4月1日之前、5月1日之前完成两剂次灭活疫苗接种的重点人群进行加强免疫。
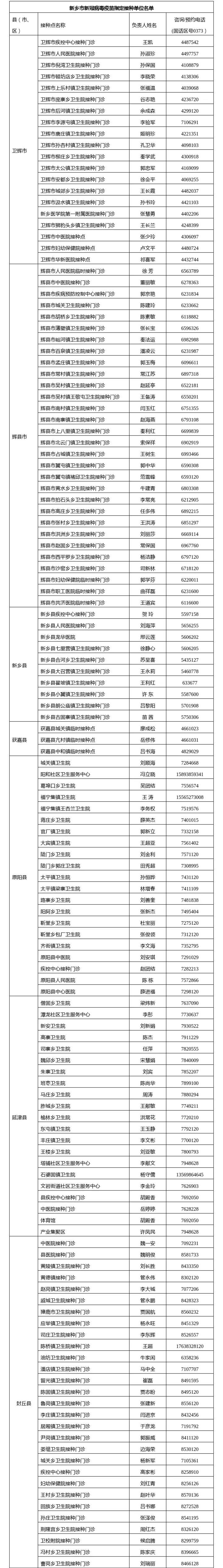
新乡最新最全新冠疫苗接种点






