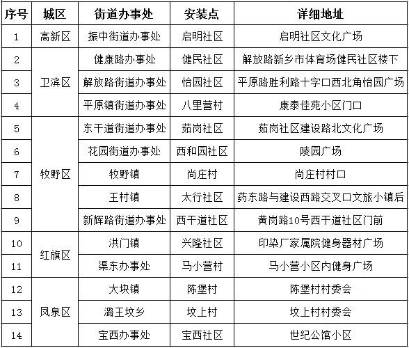
新乡市中心城区电动二(三)轮车标识牌安装工作正在逐步展开。为了方便群众就近安装,现将第一批标识牌安装示范点位置及工作时间公布如下:
第一批安装点
工作时间
上午:08:30-12:00
下午:13:30-17:30
重要提醒:
1、因疫情防控等原因,本次标识牌登记安装工作实行预约制,请您合理安排时间,就近预约办理。未在手机上完成预约的,请勿前往安装点,防止无法办理。
2、因现场需校验车辆,请携带身份证、购车发票(收据)、车辆合格证。无购车发票(收据)、车辆合格证的,请按照规定格式提前填写《电动车来源合法承诺书》以及提供相关证明。
3、结合疫情防控工作实际,下步将逐步增加安装点,分时段、分地点开通登记上牌业务。
点击下方图片下载打印:《电动车来源合法承诺书》




