伦教街道关于启动区域核酸检测的通告
广大市民朋友:
疫情防控,人人有责!根据疫情防控需要,经街道新冠肺炎疫情防控指挥部研究决定,于2022年5月17日上午7时至晚上7时(具体以现场通知为准),在伦教辖区范围内开展区域核酸检测服务。现将有关事项通告如下:
一、为有序开展采样工作,请按照所在村(社区)通知,分时段参加免费核酸检测并做好个人防护,请广大市民配合,相互知照,避免扎堆。伦教辖区学校师生(含幼儿园、托儿所)核酸检测工作由学校另行安排。
二、请提前登录“粤核酸4”微信小程序,填写个人身份资料,截图保存系统生成的二维码,以便采样现场的快速高效查验。老人、小孩没有手机的,可在家人手机账号下添加生成其二维码。
三、检测时请携带个人身份证,主动出示“粤康码”“行程卡”“采样信息二维码(粤核酸4)”,配合工作人员做好信息登记和样本采集工作,并全程佩戴口罩,与他人保持1米以上间隔,不交谈,不聚集(60岁以上的长者请带上本人身份证和前期派发的粤核酸4打印码)。
四、在48小时内接种过新冠病毒疫苗的市民请暂不进行核酸采样,待48小时后再进行采样,但需及时向村(社区)工作人员报备说明情况。核酸检测结果出具前,请尽量减少流动,暂不参与聚集性活动,如有发热等不适症状,请主动到就近医院发热门诊就诊。
五、粤康码黄码人员请全程佩戴口罩,前往伦教医院进行核酸检测采样,避免乘坐公共交通工具;红码人员请迅速联系所属村(社区)报备,请勿前往免费核酸检测点。
六、5月19日至5月22日期间,进入党政机关、企事业单位及其他社会单位、商务楼宇、商场超市、宾馆酒店、餐饮饭店等公共场所,须查验7天内核酸检测阴性证明,并严格执行“测体温、戴口罩、扫场所码、查验健康码和行程卡”。后续措施将根据疫情防控形势变化进行动态调整。
为做好疫情防控工作,请广大市民合理安排时间进行核酸检测,以免给自己的生活和出行带来不便。为了您和他人的健康,请广大市民积极配合,确保核酸检测工作高效完成。
附:
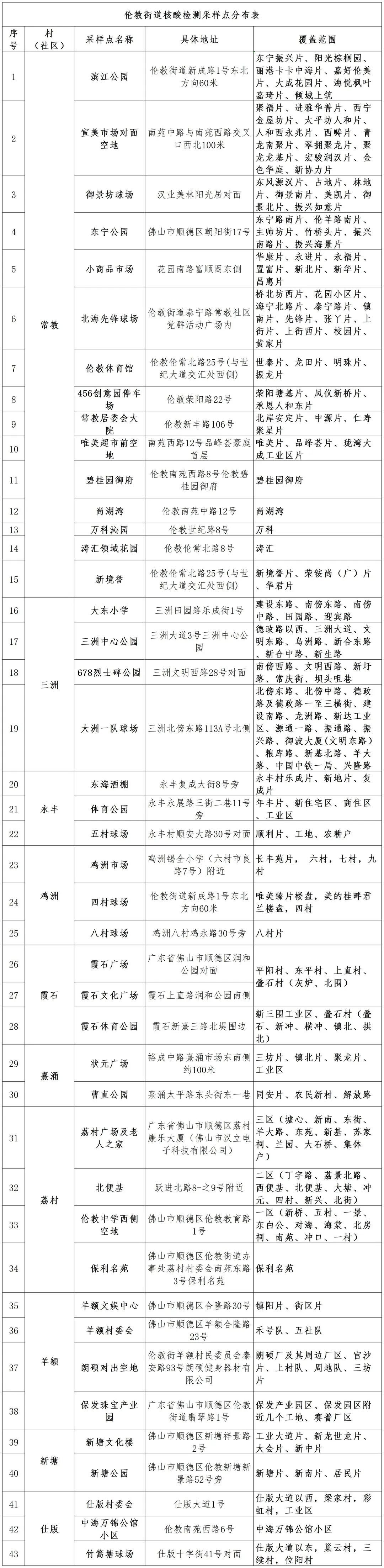
1、伦教街道核酸检测采样点分布表:
2、粤核酸操作指引。
1、微信“扫一扫”粤核酸小程序的葵花码或微信搜索“粤核酸”小程序;
2、选择“受检人登录”;
3、选择“大规模核酸筛查”进入受检人首页;
4、点击“检测申请”填写本人/他人的个人信息;
5、点击“保存”即可生成“粤核酸码”,受检人截图并保存;
6、受检人在核酸采样时,打开保存的“粤核酸码”截图出示给医护人员核验;
顺德区伦教街道新型冠状病毒肺炎
疫情防控指挥部办公室
2022年5月16日




