上海市新冠肺炎疫情防控工作领导小组办公室发布消息:根据《新型冠状病毒肺炎防控方案》相关规定,经市新冠肺炎疫情防控工作领导小组办公室研究决定,自2022年10月9日零时起,将浦东新区航头镇沪南公路5298号浦航5298文创园解除管控。
浦东新区航头镇全域实施常态化防控措施。上海市其他区域风险等级不变。
调整后,上海共有1个高风险区,21个中风险区,17个低风险区。
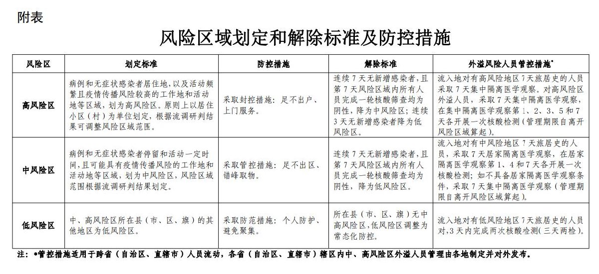
上海中风险区解除标准:
连续7天无新增感染者,且第7天风险区域内所有人员完成一轮核酸筛查均为阴性,降为低风险区。
社会热点2022-10-08 19:40:21佚名
上海市新冠肺炎疫情防控工作领导小组办公室发布消息:根据《新型冠状病毒肺炎防控方案》相关规定,经市新冠肺炎疫情防控工作领导小组办公室研究决定,自2022年10月9日零时起,将浦东新区航头镇沪南公路5298号浦航5298文创园解除管控。
浦东新区航头镇全域实施常态化防控措施。上海市其他区域风险等级不变。
调整后,上海共有1个高风险区,21个中风险区,17个低风险区。
上海中风险区解除标准:
连续7天无新增感染者,且第7天风险区域内所有人员完成一轮核酸筛查均为阴性,降为低风险区。
10月8日上海新增社会面本土1+1