上海市新冠肺炎疫情防控工作领导小组办公室发布消息:根据《新型冠状病毒肺炎防控方案(第九版)》要求,经研究决定,自2022年10月8日零时起,将虹口区北外滩街道旅顺路66号解除管控。
虹口区北外滩街道全域实施常态化防控措施。上海市其他区域风险等级不变。
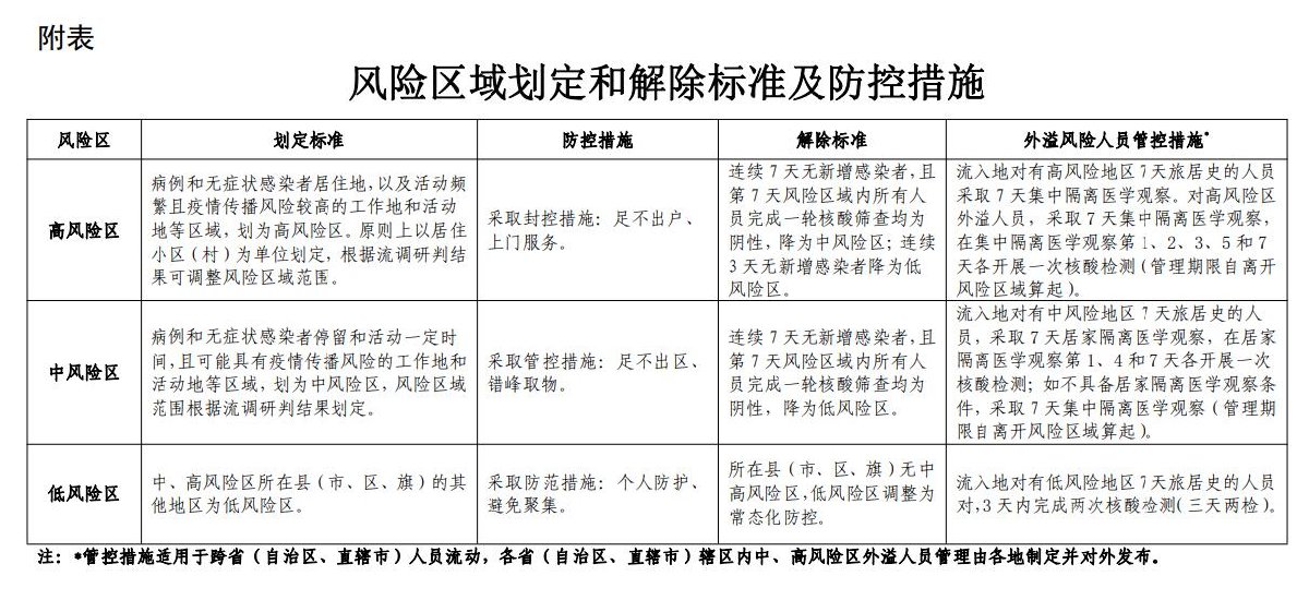
上海中风险区解除标准:
连续7天无新增感染者,且第7天风险区域内所有人员完成一轮核酸筛查均为阴性,降为低风险区。
社会热点2022-10-08 10:59:56未知
上海市新冠肺炎疫情防控工作领导小组办公室发布消息:根据《新型冠状病毒肺炎防控方案(第九版)》要求,经研究决定,自2022年10月8日零时起,将虹口区北外滩街道旅顺路66号解除管控。
虹口区北外滩街道全域实施常态化防控措施。上海市其他区域风险等级不变。
上海中风险区解除标准:
连续7天无新增感染者,且第7天风险区域内所有人员完成一轮核酸筛查均为阴性,降为低风险区。