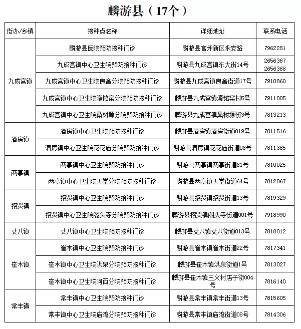
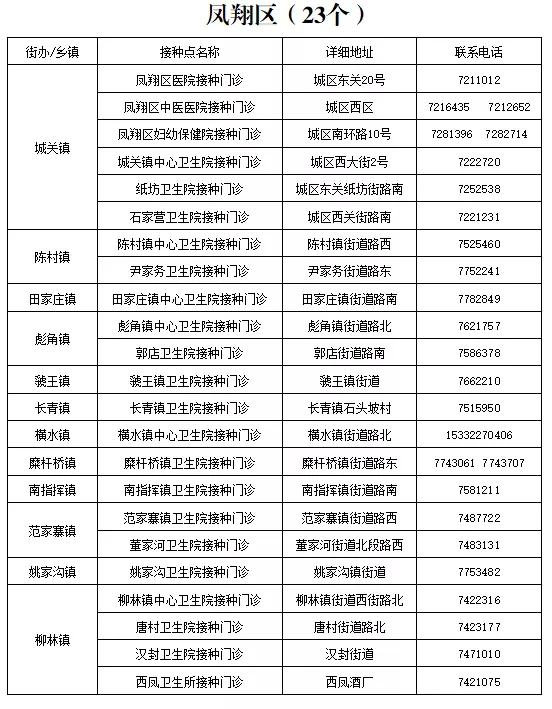
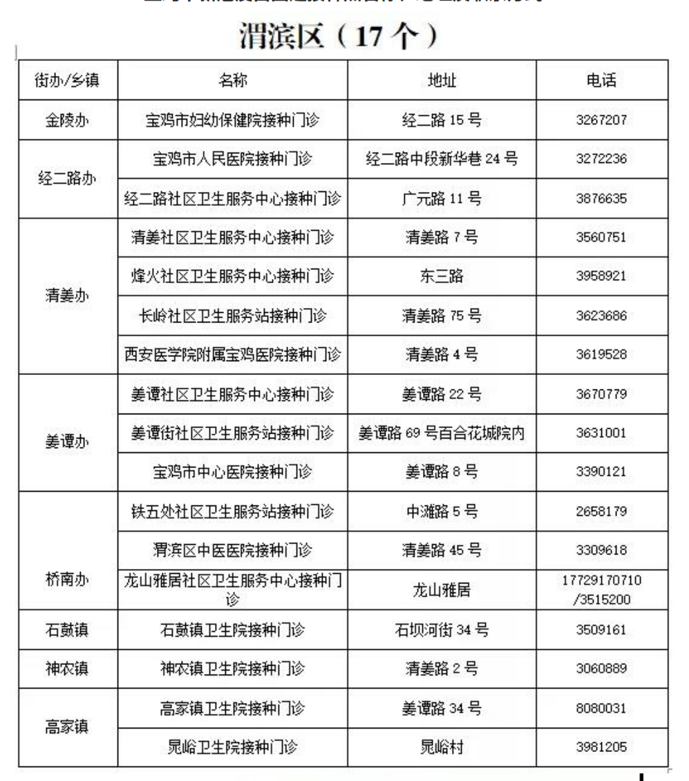
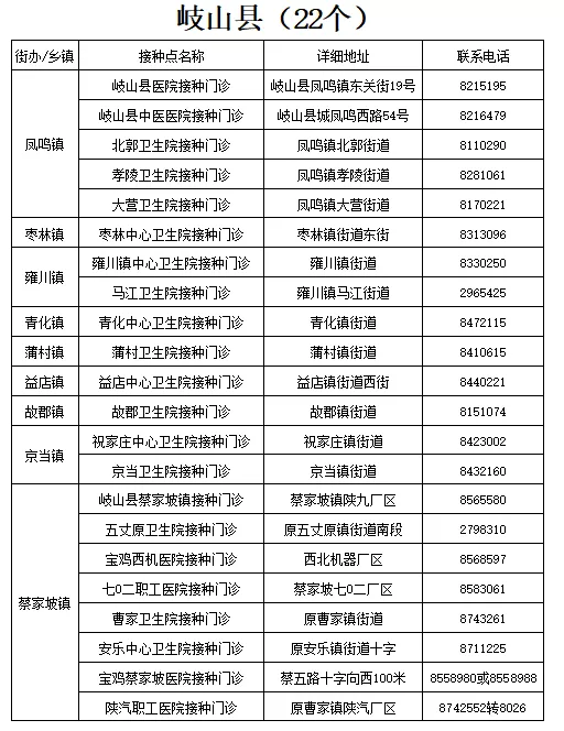
宝鸡新冠疫苗加强针接种点一览
宝鸡新冠疫苗加强接种点信息:
针对人群:18岁以上已完成两剂次灭活疫苗或1剂次腺病毒载体疫苗接种6个月的重点人群和有意愿接种群众。
接种事项:本次加强免疫使用中生北京生物(含成都生物、兰州生物、长春生物)、北京科兴中维、武汉生物灭活疫苗和天津康希诺腺病毒载体疫苗,原则上使用已接种过的原疫苗进行加强免疫,若使用不同灭活疫苗完成两剂次接种的人群,优先使用与第二剂次灭活疫苗相同的疫苗,如遇第二剂次相同疫苗无法继续供应等情况,可使用与第一剂次灭活疫苗相同的疫苗进行1剂次加强免疫。




