长岛综合实验区:关于开展全区重点区域及人员核酸补测的通告
广大居民朋友:
近期国内多地出现疫情社区传播,不断出现跨地市跨省外溢感染。为切实保障人民群众身体健康,排查潜在人群感染风险,根据上级统一部署要求,经区工委疫情防控指挥部研究,决定在全区范围内开展重点区域及人员核酸补测,有关事宜通告如下:
一、检测时间、地点
3月13日上午6:30-11:30(体育馆检测点检测时间为6:30-18:00)。
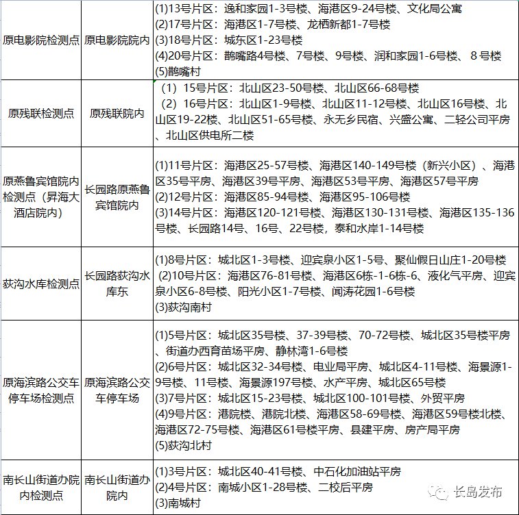
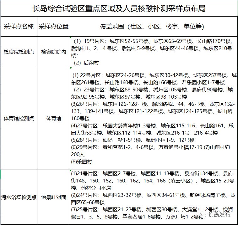
全区共设35个采样点(名单附后),采样点分为固定采样点和流动采样点,采样点相关信息以各乡镇(街道)和社区(村居)通知为准。
二、检测人员范围
长岛综合试验区居民(含常住人口、流动人口、短暂停留人口等)。其中,全区机关事业单位在职干部、各级各类学校(幼儿园)师生员工不参与检测。居家管控人员根据管控期的采样时间安排,由医务人员上门入户采样。接种新冠病毒疫苗后居民,48小时内不要前往核酸采样点进行采样检测,近期有疫苗接种需求的居民,请在完成核酸检测后再接种疫苗。
三、注意事项
1.参加采样居民提前准备好“个人采样信息采集码”(该码长期有效,没有手机的人员可由家属将其个人信息采集码打印出来),按照所在居住地乡镇(街道)、村居(社区)统一安排,携带“个人采样信息采集码”二维码(二维码可截屏保存,也可打印纸质)、身份证(儿童提供身份证号或携带户口本)分时、分段、有序到达指定地点开展核酸检测。
2.检测时请提前准备“健康码”、“行程卡”,保持一米安全距离,防止人群扎堆风险,在采样过程中要文明有序排队,全程佩戴口罩,做好个人防护。
3.老弱病残孕、婴幼儿等特殊人群予以优先采样,行动不便的由医务人员上门入户采样。
4.为避免影响检测结果,采样前30分钟请勿吸烟、喝酒和嚼口香糖;采样前2小时尽量避免进食。
5.采样完毕后请立即离开,不要在采样现场长时间逗留。
6.广大居民要关注官方权威发布,自觉做到不信谣、不传谣、不造谣,共同维护疫情防控良好秩序。
区工委统筹疫情防控和经济运行工作领导小组(指挥部)办公室
2022年3月11日





