2022年龙口发布5个街道核酸检测筛查通告
亲爱的市民朋友:
当前,省内多地相继出现本土病例,龙口市对外交流频繁,主城区外防输入压力巨大。为保证全体市民的健康安全,进一步消除疫情输入风险,决定3月11日12:00至3月13日12:00,在东莱街道、东江街道、新嘉街道、徐福街道、龙港街道开展核酸筛查工作。恳请广大市民朋友予以配合并知悉以下相关信息:
一、采样人员范围:东莱街道、东江街道、新嘉街道、徐福街道、龙港街道辖区内的群众,包括常住人口、流动人口、短暂停留人口。3月5日以后(含3月5日)进行过核酸检测的群众不需要再重复检测。
二、采样地点:东莱街道、东江街道、新嘉街道、徐福街道、龙港街道共设置217个核酸采样点,具体地点附后。请广大市民根据采样点设置情况,就近前往采样点进行核酸采样,并服从街道、村居(社区)的统一安排,耐心等待。无固定居所人员请及时与属地街道联系,自行到临近的采样点进行采样。对于残疾、卧床等行动不便人员,请提前与属地街道联系,属地街道将组织流动采样队提供上门采样服务。
三、采样要求:请广大市民佩戴口罩,准备好电子健康码(老年人可携带纸质版健康码)前往采样点,无法提供电子健康码的可携带身份证进行核酸检测登记。检测期间,请服从工作人员安排,配合做好信息录入工作。
四、注意事项:请广大市民文明有序排队,保持一米安全距离,全程佩戴口罩,做好个人防护;老弱病残孕、婴幼儿等特殊人群予以优先采样;有发热、干咳、乏力、嗅觉味觉减退、鼻塞、流涕、咽痛、结膜炎、肌痛和腹泻等不适症状人员,应主动向村居(社区)报告,暂缓前往核酸采样点,由街道另行安排采样。感谢您的理解与配合!
附件:
1.龙口市核酸检测街道联系电话
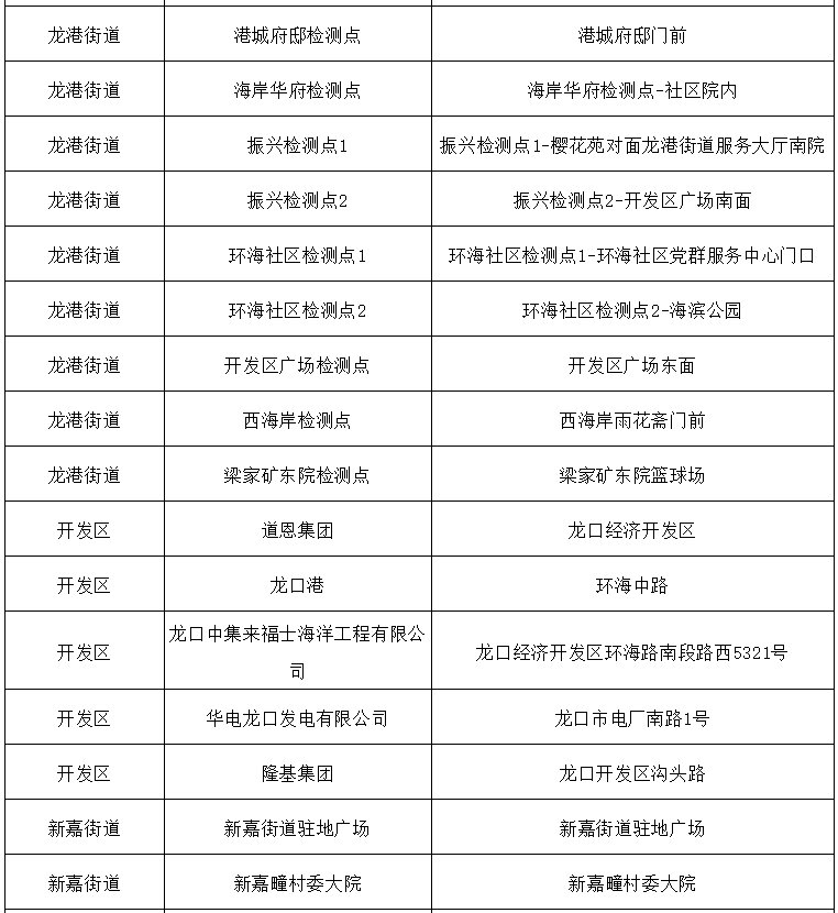
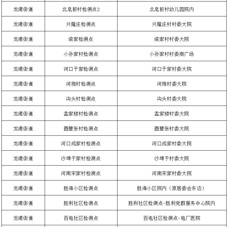
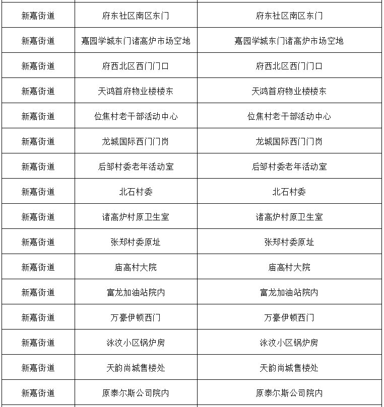
2.各街道采样点详细信息
龙口市委统筹疫情防控和经济运行工作领导小组(指挥部)办公室
2022年3月10日




