龙口市:关于调整3月16日核酸筛查工作的通告
亲爱的市民朋友:
为了更彻底地筛查检测数据,更准确地防范疫情风险,现决定将3月15日开始的这一轮筛查工作延长至3月16日下午15:00,原定于3月16日开展的新一轮核酸筛查工作暂停。现将有关事宜公告如下:
一、调整内容
所有3月15日没有做核酸筛查的市民,请务必于3月16日到就近的核酸采样点进行核酸筛查,3月15日已完成核酸筛查的市民3月16日不需要进行重复采样。3月16日的采样时间调整为7:00-15:00。
二、采样人员范围
各镇街区辖区内未完成3月15日核酸筛查的市民,包括常住人口、流动人口、短暂停留人口。
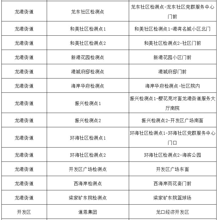
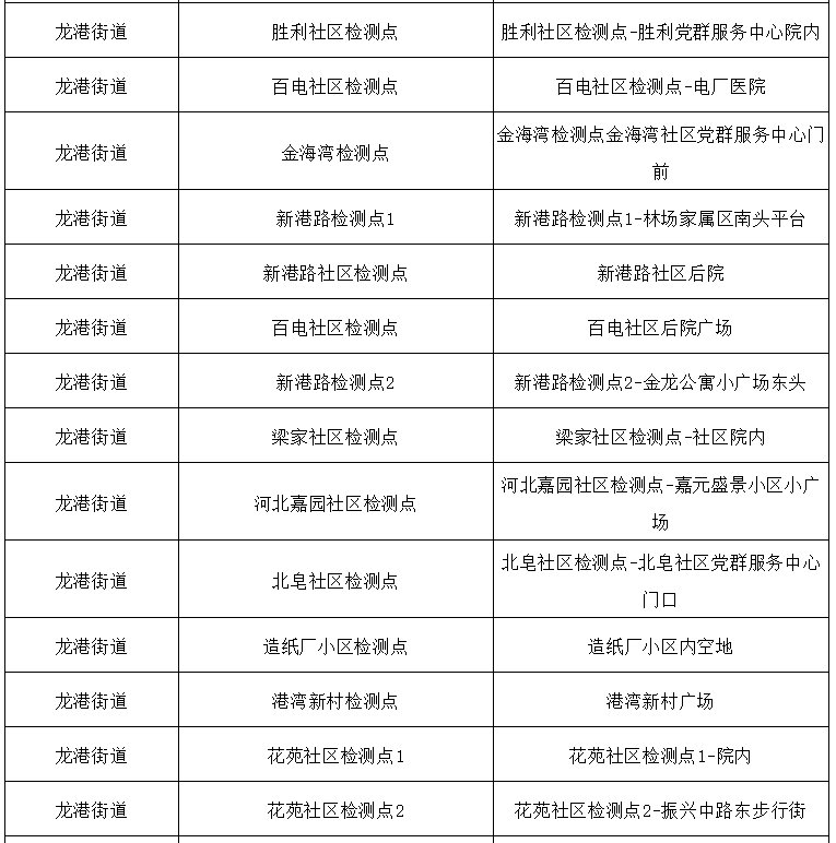
三、采样地点不变
各镇街区设置370个核酸采样点,具体地点附后。请广大市民根据采样点设置情况,就近前往采样点进行核酸采样,并服从各镇街区的统一安排,耐心等待。无固定居所人员请及时与各镇街区联系,自行到临近的采样点进行采样。对于残疾、卧床等行动不便人员,请提前与各镇街区联系,各镇街区将组织流动采样队提供上门采样服务。
四、采样要求
请广大市民佩戴口罩,准备好电子健康码(老年人可携带纸质版健康码)前往采样点,无法提供电子健康码的可携带身份证,可按照采样点工作人员指导生成转义二维码进行扫描录证进行核酸检测登记。如遇健康码故障,转义二维码使用流程见附件。检测期间,请服从工作人员安排,配合做好信息录入工作。接种新冠病毒疫苗后,48小时之内不要前往核酸采样点进行核酸检测,每次核酸检测时间需间隔24小时。近期有核酸检测需求的市民,请在完成核酸检测后再接种疫苗。采样前2小时请勿进食,采样前30分钟请勿吸烟、喝酒或嚼口香糖。
五、注意事项
请广大市民文明有序排队,保持一米安全距离,全程佩戴口罩,做好个人防护;老弱病残孕、婴幼儿等特殊人群予以优先采样;有发热、干咳、乏力、嗅觉味觉减退、鼻塞、流涕、咽痛、结膜炎、肌痛和腹泻等不适症状人员,应主动向村居(社区)报告,暂缓前往核酸采样点,由各镇街区另行安排采样。采样完毕后请立即离开,不要在采样现场长时间逗留。感谢您的理解与配合!
龙口市委统筹疫情防控和经济运行工作领导小组(指挥部)办公室
2022年3月15日




