龙口市关于3月19日开展第4轮核酸检测的通告
亲爱的市民朋友:
根据龙口市疫情防控工作需要,现决定在3月19日在全市开展第4轮核酸检测工作。通告如下:
一、采样时间
3月19日上午7:30至3月19日下午16:30。
二、采样人员范围
各镇街区辖区内的群众,包括常住人口、流动人口、短暂停留人口。
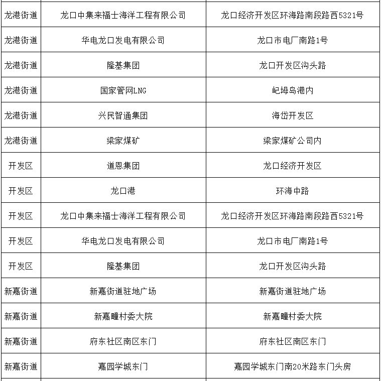
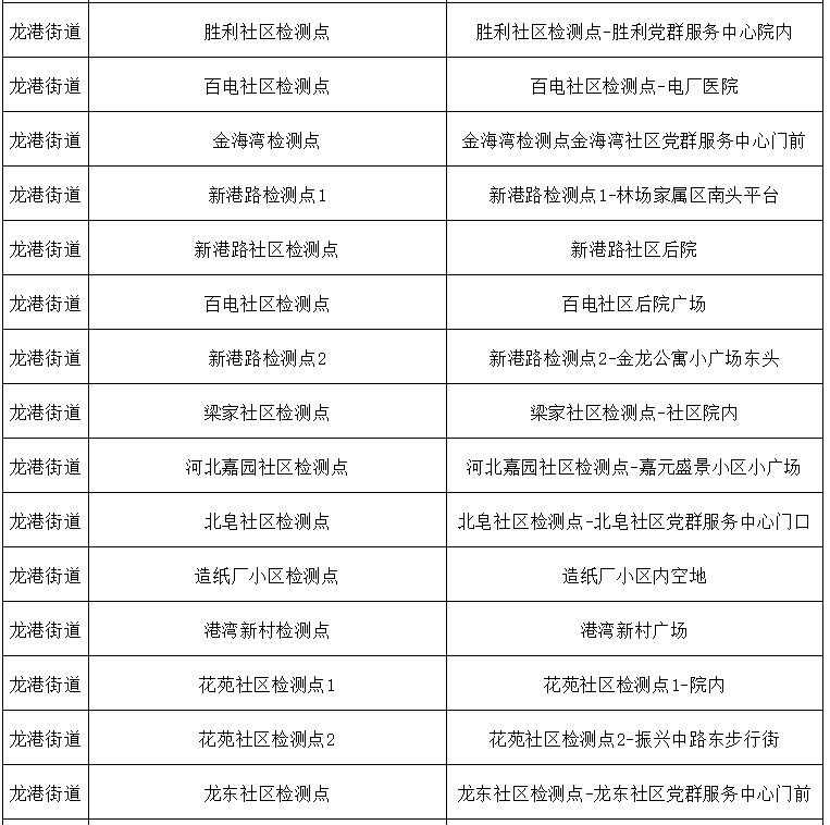
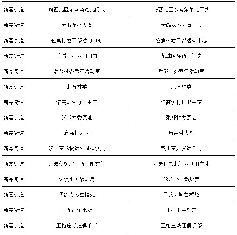
三、采样地点
第4轮核酸采样点增加至381个,具体地点附后。
四、采样要求
请广大市民佩戴口罩,准备好电子健康码(老年人可携带纸质版健康码)前往采样点,无法提供电子健康码的可携带身份证进行核酸检测登记。如遇健康码故障,可按照采样点工作人员指导生成转义二维码进行扫描录证,转义二维码使用流程见附件。检测期间,请服从工作人员安排,配合做好信息录入工作。接种新冠病毒疫苗后,48小时之内不要前往核酸采样点进行核酸检测,每次核酸检测时间需间隔24小时。近期有接种疫苗需求的市民,请在完成核酸检测后再接种疫苗。采样前2小时请勿进食,采样前30分钟请勿吸烟、喝酒或嚼口香糖。
五、注意事项
1、此次核酸采样完成后会在现场每人发放1张第4轮核酸检测标识,请大家务必随身佩戴,以方便出行。
2、请广大市民文明有序排队,保持1米安全距离,全程佩戴口罩,做好个人防护。
3、老弱病残孕、婴幼儿等特殊人群予以优先采样。
4、有发热、干咳、乏力、嗅觉味觉减退、鼻塞、流涕、咽痛、结膜炎、肌痛和腹泻等不适症状人员,应主动向村居(社区)报告,暂缓前往核酸采样点,由各镇街区另行安排采样。
5、采样完毕后请立即离开,不要在采样现场长时间逗留。
感谢您的理解与配合!
龙口市委统筹疫情防控和经济运行工作领导小组(指挥部)办公室
2022年3月18日




