2022年贺岁纪念币发行公告
中国人民银行定于2021年12月21日起陆续发行2022年贺岁纪念币一套。该套纪念币共3枚,其中金质纪念币1枚,银质纪念币1枚,双色铜合金纪念币1枚,均为中华人民共和国法定货币。
一、金银纪念币
纪念币面额、规格、材质和发行量。
双色铜合金纪念币面额为10元,直径为27毫米,材质为双色铜合金,发行量1.2亿枚(含留存历史货币档案1万枚),各省、自治区、直辖市双色铜合金纪念币分配数量如下:
(三)发行方式。
双色铜合金纪念币采取预约兑换方式发行。具体发行工作安排如下:1.承办预约兑换工作的银行业金融机构中国工商银行、中国农业银行、中国银行、中国建设银行、交通银行、中国邮政储蓄银行、华夏银行、浦发银行(以下统称承办银行)共同承担2022年贺岁双色铜合金纪念币的预约兑换工作。
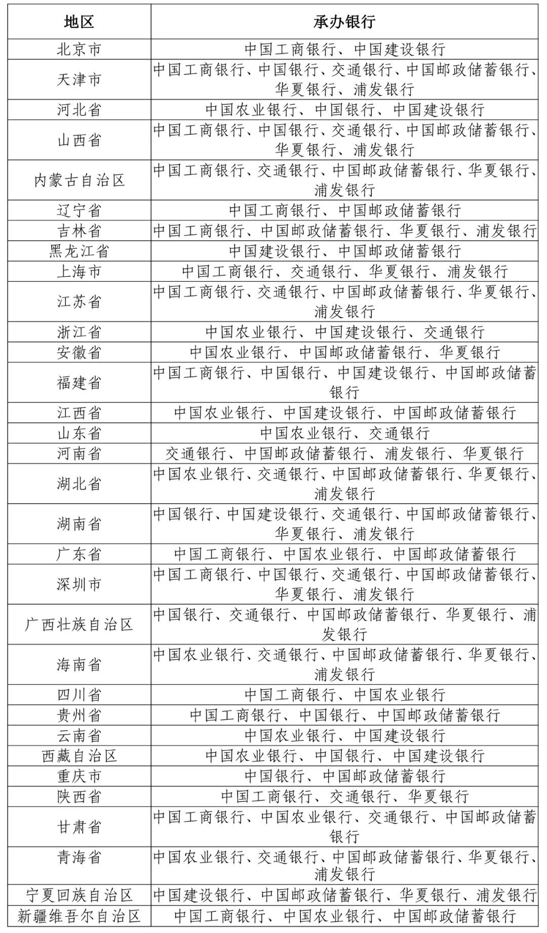
各地区具体安排如下:
2.各地预约分配数量公布
2022年1月6日前,中国人民银行分支机构将向社会公告当地2022年贺岁双色铜合金纪念币的分配数量等信息;承办银行将在其官方网站公布2022年贺岁双色铜合金纪念币预约兑换网点和每个网点的可预约数量等信息。
3.预约安排承办银行于2022年1月7日至1月9日办理2022年贺岁双色铜合金纪念币的预约业务。公众可通过预约承办银行官方网站等线上渠道或在营业时间内前往承办银行公布的预约兑换网点进行预约登记。
4.预约兑换限额2022年贺岁双色铜合金纪念币每人预约、兑换限额为20枚。
5.身份证件要求2022年贺岁双色铜合金纪念币预约、兑换的有效身份证件必须为第二代居民身份证原件。
公众在承办银行网点办理现场预约的,须持本人有效第二代居民身份证原件;
代他人办理现场预约的,须提供代办人和被代办人的有效第二代居民身份证原件,且被代办人数不超过5人。
6.预约核实期安排2022年1月12日至1月13日为预约核实期。预约核实期内,未通过核查的公众可持预约登记使用的第二代居民身份证原件,前往预约登记的承办银行网点办理撤销重复预约记录及保留兑换资格业务。具体办理流程见《中国人民银行公告》(〔2019〕第26号)。公众如代他人办理撤销重复预约记录及保留兑换资格业务,须提供代办人和被代办人的有效第二代居民身份证原件。
7.兑换安排承办银行于2022年1月14日至1月20日办理2022年贺岁双色铜合金纪念币兑换业务。
公众可按照约定的时间,持在预约系统中登记的有效第二代居民身份证原件,前往约定的承办银行网点办理预约兑换业务。
中国人民银行各分支机构可根据新冠肺炎疫情防控要求,对当地兑换时间进行调整并另行公告。
公众如代他人办理2022年贺岁双色铜合金纪念币的预约兑换业务,须提供代办人和被代办人的有效第二代居民身份证原件,且被代办人数不超过5人。
8.预约兑换信息公布中国人民银行、承办银行将在2022年贺岁双色铜合金纪念币预约和兑换期的每个工作日,在其官方网站公布全国各地区网上预约、现场预约及预约兑换进度。
中国人民银行上海总部,各分行、营业管理部、省会(首府)城市中心支行、深圳市中心支行将在2022年贺岁双色铜合金纪念币预约和兑换期的每个工作日,在其官方网站公布辖区各地市网上预约、现场预约及预约兑换进度,在2022年贺岁双色铜合金纪念币发行期间公布全国各省(区、市)监督举报电话。欢迎公众查询并监督。
(四)双色铜合金纪念币公众防伪特征。
1.双金属结构和内芯复合材料硬币外环为黄铜合金,内芯为具有独特机读性能的镍带复合白铜材料。
2.斜全齿间隔半齿硬币外缘分布有交替排列的斜全齿与半齿。
3.隐形图文将硬币倾斜适当角度,可在正面面额数字“10”的轮廓线内,观察到两组由3个“10”和“RMB”构成的隐形图文。
4.微缩文字在硬币正面面额数字“10”的底端,可观察到“RMB 10 YUAN”的微缩文字。
(五)双色铜合金纪念币与现行流通人民币职能相同,与同面额人民币等值流通。
中国人民银行
2021年12月14日




