济南目前没有中高风险区,全域低风险。
全国风险等级查询入口:点击查询
关于加强入济返济人员管理服务的通告
为统筹疫情防控和经济发展,适应我市疫情防控形势需要,严把“外防输入”关口,现就加强入济返济人员管理服务相关事项通告如下:
一、省外入济返济人员应提前3天向所在社区(单位、酒店、村)报备,须持有48小时内核酸检测阴性证明,抵达后第1天和第3天各进行1次核酸检测。
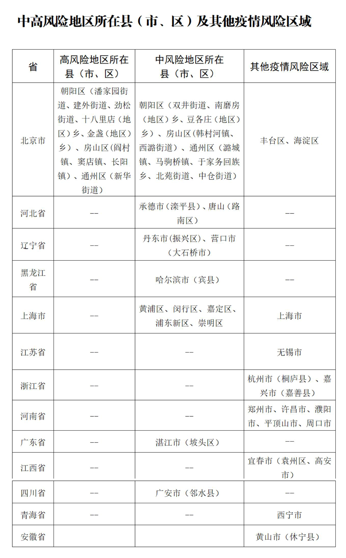
二、严格限制高风险地区所在县(市、区)人员入济返济,确需入济返济的人员,抵达后进行7天集中隔离和7天居家健康监测。
三、中风险所在县(市、区)人员非必要不入济返济,确需入济返济的人员,抵达后进行7天居家健康监测。
四、对尚未公布中高风险地区但近期新增感染者较多、存在社区传播风险的其他疫情风险区域,参照中高风险地区所在县(市、区)执行。
五、入济返济人员要严格遵守我市现行疫情防控政策,自觉接受相关查验和检测。要严格落实“戴口罩、勤洗手、常测温、少聚集”等个人防护措施,养成良好的个人卫生习惯。一旦出现发热、咳嗽、乏力等症状,立即到医疗机构发热门诊就诊,不得乘坐公共交通工具。
六、对拒不执行疫情防控要求,人为造成疫情传播扩散的,将严格依法追究责任。
2022年4月8日市委领导小组(指挥部)办公室印发的《进一步加强入济返济人员管理服务的通告》停止执行。
济南市委统筹疫情防控和经济运行工作
领导小组(指挥部)办公室
2022年5月10日
根据山东疾控最新健康提示
一、所有省外入鲁返鲁人员需持48小时内核酸检测阴性证明;抵达后第1天和第3天各进行1次核酸检测。
二、严格限制高风险地区所在县(市、区)人员入鲁返鲁,对从有高风险地区的县(市、区)流出人员进行7天集中隔离和7天居家健康监测。
三、中风险地区所在县(市、区)人员非必要不入鲁返鲁,确需入鲁返鲁的人员,抵达后进行7天居家健康监测。
四、对尚未公布中高风险地区但发生聚集性疫情或存在社区传播风险的,参照中高风险地区所在县(市、区)执行。
五、机场和港口区域与入境人员或货物有直接接触的服务保障人员、隔离场所、定点医院、发热门诊、冷链相关企业等高风险岗位人员尽量避免出行,确需出行的须满足脱离工作岗位14天以上且持48小时内核酸检测阴性证明,并提前3天向目的地社区(村居)报备,返乡后非必要不外出、不聚集。
六、近期有外出旅行史的人员,请密切关注疫情发生地区公布的病例和无症状感染者流调轨迹信息和中高风险地区信息。有涉疫风险的人员要立即向社区(村)、住宿宾馆和单位报告,配合落实隔离医学观察。
七、严格限制前往中、高风险地区及所在县(市、区),非必要不前往中、高风险地区所在地级市的其他县(市、区);发热病人、健康码“黄码”等人员要履行个人防护责任,主动配合健康监测和核酸检测,在未排除感染风险前不出行。
八、建议出行前提前通过中国政府网及国务院客户端小程序查询目的地的最新疫情防控政策,主动配合当地疫情防控措施,途中做好个人防护。
九、严格落实“戴口罩、勤洗手、常测温、少聚集”等个人防护措施,养成良好的个人卫生习惯。一旦出现发热、咳嗽、乏力等症状,立即到医疗机构发热门诊就诊,尽量避免乘坐公共交通工具。
十、建议符合条件的公众全程接种新冠病毒疫苗,提倡完成全程免疫满6个月的公众进行加强免疫。

离济提醒:
严格限制济南市民前往中、高风险地区及所在县(市、区),非必要不前往中、高风险地区所在地级市的其他县(市、区);高风险岗位人员应尽量避免出行。确需出行的须满足脱离工作岗位14天以上且持48小时内核酸检测阴性证明,并在所在单位报备;发热病人、健康码“黄码”等人员要履行个人防护责任,主动配合健康监测和核酸检测,在未排除感染风险前不出行。
入济返济最新防控政策:点击查看
入境来济人员管理流程有哪些?
(1)入境报备:入境人员提前3天通过亲属或用人单位向所在社区报备行程安排,持登机前48小时在驻外使馆指定或者认可的机构进行核算和抗体“双检测”阴性证明(或核酸阴性证明和抗体阳性并新冠疫苗接种证明)向驻外使馆申办健康码。
(2)济南口岸入境来济人员。入境后立即纳入当地疫情防控体系,进行14天集中隔离医学观察(特殊人员如边民、外交人员、重要经贸、科研、技术合作人员向所在区指挥部提交申请,经研判并审批后采取相应管理措施);在入境第1天(海关)和集中隔离第3天、第7天、第12天、第13天进行5次核酸检测。结束隔离后进行7天居家健康检测,并在居家第2天、第7天各进行1次核酸检测。
(3)省内其他口岸入境来济人员。省内青岛、烟台、威海口岸入境集中隔离期满后来济人员,由接站专班负责“点对点”接回济南机场,经机场工作专班进行人员分流后,由各区县指挥部自济南机场“点对点”接回区县集中服务点;在集中服务点进行2次核酸检测(间隔24小时),检测阴性的继续进行居家健康检测至解除隔离后的第7天,并在居家第7天进行1次核酸检测。
(4)省外口岸隔离期满来济人员。目的地区县指挥部立即实行“无缝隙闭环管理”,提前掌握入济交通方式和到达时间,对乘坐公共交通工具返回的,落地后立即到交通场站目的地区县登记点登记,由目的地区县指挥部第一时间“点对点”转运至集中服务点。在集中服务点进行2次核酸检测(间隔24小时),检测阴性的继续进行居家健康检测至解除隔离后的第7天,并在居家第7天进行1次核酸检测。
在省外隔离期满后超过7天不满14天的来济人员,抵达后进行1次核酸;在省外停留超过14天后返回的,不再对健康管理和检测做出要求。
(5)澳门入境人员。14天内无国外旅居史且持7天内核酸检测阴性证明且凭绿码即可自由通行,到济后健康码变为黄色的由各区县专班接返至集中检测点进行一次核酸检测,结果正常可自由通行。
(6)国际航行船舶和远洋渔船作业入境人员。
船舶离开上一个港口在海上持续航行超过14天的,“点对点”转运至集中服务点进行1次核酸和1次血清抗体检测,检测阴性的居家健康监测7天,并在健康监测第7天进行1次核酸检测。
船舶离开上一个港口在海上持续航行未满14天的,上岸后立即“点对点”转运至集中隔离点隔离至满14天,后续检测和管理措施按照省内口岸入境政策执行。
济南风险等级查询:点击查看
济南各区疾控中心咨询电话:点击查看




