泉州丰泽区封管区名单(持续更新)
封控区
(一)丰泽街道东美社区北至妙云街、西至刺桐南路、南至泉秀街、东至坪山路和东霞街(河岸)的区域;
(二)以下病例所在楼栋划为封控区:
丰泽区的东涂社区410号、兴淮花园2幢、丰盛假日城堡11幢、东霞街66号、世纪巨星1栋、亿霖佳苑B栋2期、泉秀花园东区13栋、阳光曼哈顿D栋、建辉楼、沉州花园小区1栋、西苑工业区6号楼、恒祥大厦、津淮街中骏广场2栋、泉秀沉洲惠民公寓、毓才花苑B栋、美仙山二期20栋、庄任社区毓秀路13号、华大育成基地宿舍楼A、北峰万科城1期8号楼;
点击查看:即刻起,增加丰泽区城东街道毓才小区一期1号楼等楼栋为封控区(184个)
点击查看:泉州丰泽新增封控区域名单(涉及东海+清源+城东+华大)
点击查看:丰泽新增丰泽区东海街道生态路33号,丰泽街道毅达新村4号楼、和昌商城3期2栋为封控区
管控区
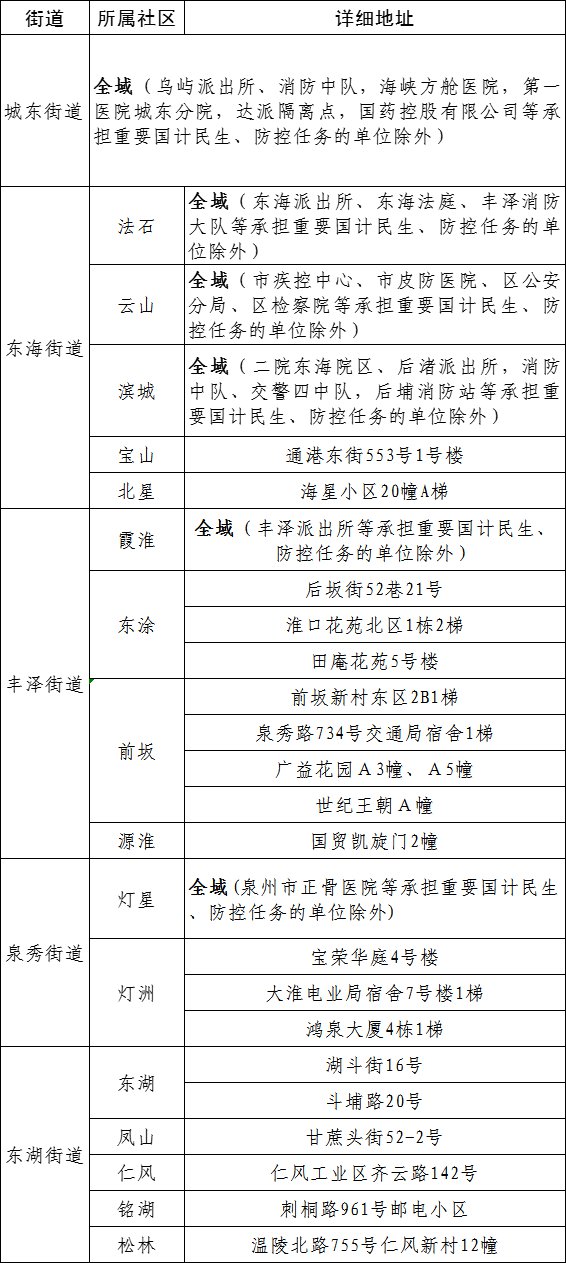
丰泽区丰泽街道、城东街道、北峰街道、华大街道、东湖街道、泉秀街道、清源街道、丰泽区东海街道
泉州市丰泽区新型冠状病毒感染的肺炎防控工作一线指挥部通告[2022]第11号
为快速有效阻断疫情传播扩散风险,切实保障居民群众生命安全和身体健康,根据相关法律法规和疫情防控有关规定,现就封控区域调整通告如下:
自2022年3月26日零时起,增加城东街道全域,丰泽街道霞淮社区、东海街道法石社区、云山社区、滨城社区全域(承担重要国计民生、防控任务的单位除外)及通港东街553号1号楼等区域为封控区,实行“区域封闭、足不出户、服务上门”。
后续将根据疫情防控形势变化及时调整。




