安徽省气象部门2022年度事业单位公开招聘普通高校应届毕业生(气象类硕士研究生)公告
为做好安徽省气象局2022年度事业单位公开招聘普通高校应届毕业生招聘工作,根据中国气象局批复的招聘计划,按照《气象部门事业单位公开招聘应届高校毕业生管理办法(试行)的通知》(气发[2015]53号)等有关规定,现将本批次招聘公告如下:
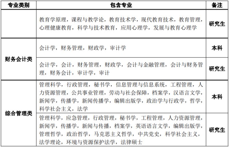
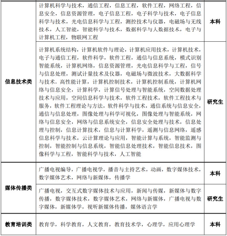
一、招聘岗位
本批次招聘面向气象类硕士研究生。具体用人单位、岗位、专业、学历要求等详见《安徽省气象局2022年度事业单位气象类硕士研究生岗位需求表》。
(点击查看大图)
二、应聘条件
(一)具有中华人民共和国国籍,遵纪守法,品行端正,身心健康;
(二)取得相应的学历学位证书;国(境)外留学毕业生应取得国家教育部国外学历学位认证并登记注册;
(三)招聘对象为普通高校应届毕业生的,须于2022年12月31日前取得相应毕业证书、学位证书并在国家规定的二年择业期内的毕业生;
(四)满足岗位所需的其他条件。
应聘人员应符合《事业单位人事管理回避规定》要求,尚未解除纪律处分或者正在接受纪律审查的人员,经人力资源社会保障部门认定具有考试违纪行为且在停考期内的人员,以及涉嫌违法犯罪正在接受调查的人员,不得应聘。
三、招聘方式
面向气象类硕士研究生采取面试方式进行。气象类和其他专业类混合岗位的,气象类专业未录取的空缺岗位,与非气象类岗位的其他专业计划另行公告。
四、招聘程序
(一)报名:此次报名采取网上报名。时间从网上发布公告起至2021年11月20日。
登陆安徽省气象局官网填写报名信息和报名岗位代码。简历中填报的专业务必与毕业证一致。每个考生可以填写三个志愿并明确是否同意调剂。应聘人员网上提交报名信息2个工作日后可到报名网站查询是否通过资格审核。
(二)面试时间:面试时间拟定在2021年11月底前。具体时间、地点及有关面试要求关注安徽省气象局官网、气象人才网公告。应聘人员提供的电话应为有效方式,请保持电话畅通。
(三)网上确认:资格初审通过人员在网上进行确认,参加面试人员名单将在安徽省气象局网站公布。
(四)资格复审:面试前将进行资格复审,报考者应根据公告通知要求,按规定提交相应材料,应聘人员应对提交材料的真实性负责,凡提供不实材料,一经查实,取消聘用资格。资格复审合格者参加面试,如出现复审不合格或放弃面试等情况,取消面试资格。
(五)考试及成绩计算:面试成绩采用百分制计分(保留2位小数,第3位四舍五入),面试合格分数线为60分。面试成绩合格人员方可进入体检、考察程序。符合岗位调剂要求的,根据应聘人员的面试成绩从高分到低分原则,并综合报名志愿以及专业与岗位匹配性等方面进行调剂。
五、体检及考察
体检按现行的公务员录用体检通用标准执行,按1:1比例等额确定参加体检、考察对象(如面试成绩相同,以考生面试第一要素成绩高者优先)。应聘考生未按规定时间要求参加体检的,视为自动放弃。由安徽省气象局统一组织到指定医院进行体检。体检费由安徽省气象局统一支付。
体检合格者,由用人单位重点考察其思想政治表现、道德品质、综合素质、学业成绩、研究论文、社会实践等情况,并对其资格条件进行复查。
六、公示与聘用
考察合格人员,经省气象局确认后为拟聘用人员。拟聘用人员名单将在安徽省气象局官网公示7个工作日。公示无异议后,签订就业协议。经中国气象局批复后,办理聘用报到手续。
七、其他相关事宜
(一)应聘人员自愿放弃聘用资格的,以及未按规定时间参加体检或体检考察不合格、公示结果影响聘用等出现岗位空缺时,根据考试成绩进行递补及调剂。
(二)考生参加体检时,应携带三方就业协议书交省局人事处保管,待体检考察合格后,正式签定三方就业协议书。
八、信息发布及政策咨询
安徽省气象局官方网站和气象人才招聘网、中国气象局官方网站为此次公开招聘普通高校应届毕业生的工作网站,请应聘人员及时关注相关信息。安徽省气象局党组纪检组将全程监督此次招聘过程。
工作联系电话:0551-62290058、62290065
监督电话:0551-62290072
联系地址:安徽省合肥市史河路16号 安徽省气象局
安徽省气象局官网:http://ah.cma.gov.cn/
气象人才招聘网:http://zp.cmatec.cn
九、安徽省气象部门2022年事业单位招聘人才激励政策
(一)聘用的博士生一次性给予购房补助10万元。
(二)省局设立硕博士专项工作科研经费。
(三)博士享受省引才资助奖补政策。
(四)5年内可提供免租金的住房。
(五)为被聘用的毕业生报销从常住地到安徽省气象局参加考试产生的往返交通费用。
热诚欢迎有志于安徽气象事业的同学踊跃报名!
安徽省气象局
2021年11月11日
(点击查看大图)




