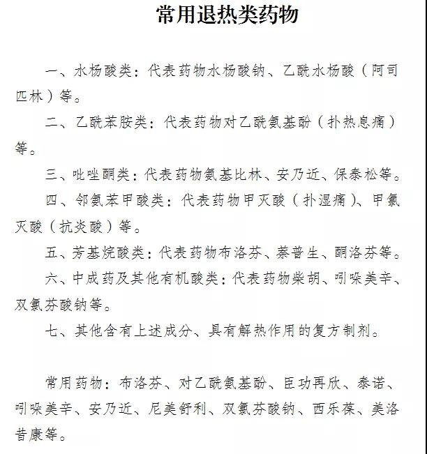
为全力做好新冠肺炎疫情防控工作,坚决抓好防扩散环节,及时排除交叉感染隐患,根据《中华人民共和国传染病防治法》规定,经颍东区疫情防控应急指挥部研究决定,自2020年2月18日0时起,辖区内各零售药店暂停销售退热类药品。(详见下图)
请出现发热症状的患者,一律拨打120送往定点医院发热门诊接受筛查诊治,以免贻误病情。对违反通告要求的零售药店,由区市场监管部门依法依规予以查处。解除暂停销售时间另行通告。
社会热点2022-10-04 19:42:05佚名
为全力做好新冠肺炎疫情防控工作,坚决抓好防扩散环节,及时排除交叉感染隐患,根据《中华人民共和国传染病防治法》规定,经颍东区疫情防控应急指挥部研究决定,自2020年2月18日0时起,辖区内各零售药店暂停销售退热类药品。(详见下图)
请出现发热症状的患者,一律拨打120送往定点医院发热门诊接受筛查诊治,以免贻误病情。对违反通告要求的零售药店,由区市场监管部门依法依规予以查处。解除暂停销售时间另行通告。
申领阜阳“安康码”时信息填错了怎么办?