3-11岁学生打疫苗知情同意书
目前,多地发布3-11岁人群新冠疫苗接种消息,接种前要如实告知接种医生受种者健康情况和接种禁忌,通过医生评估且监护人签署知情同意书后才能接种。接种后要在现场留观30分钟,确认没有异常方可离开。如有不适,及时告知医生。
注意:每个医院《知情同意书》可能不一样,以下只作参考,具体以医院为准
家长或家长代表、村社区代表陪同到就近医院,填《健康状况登记表》,签《知情同意书》,按流程接种和接种后登记;注意往返途中安全,预防交通、溺水事故和中暑。
社会热点2022-10-03 16:48:19未知
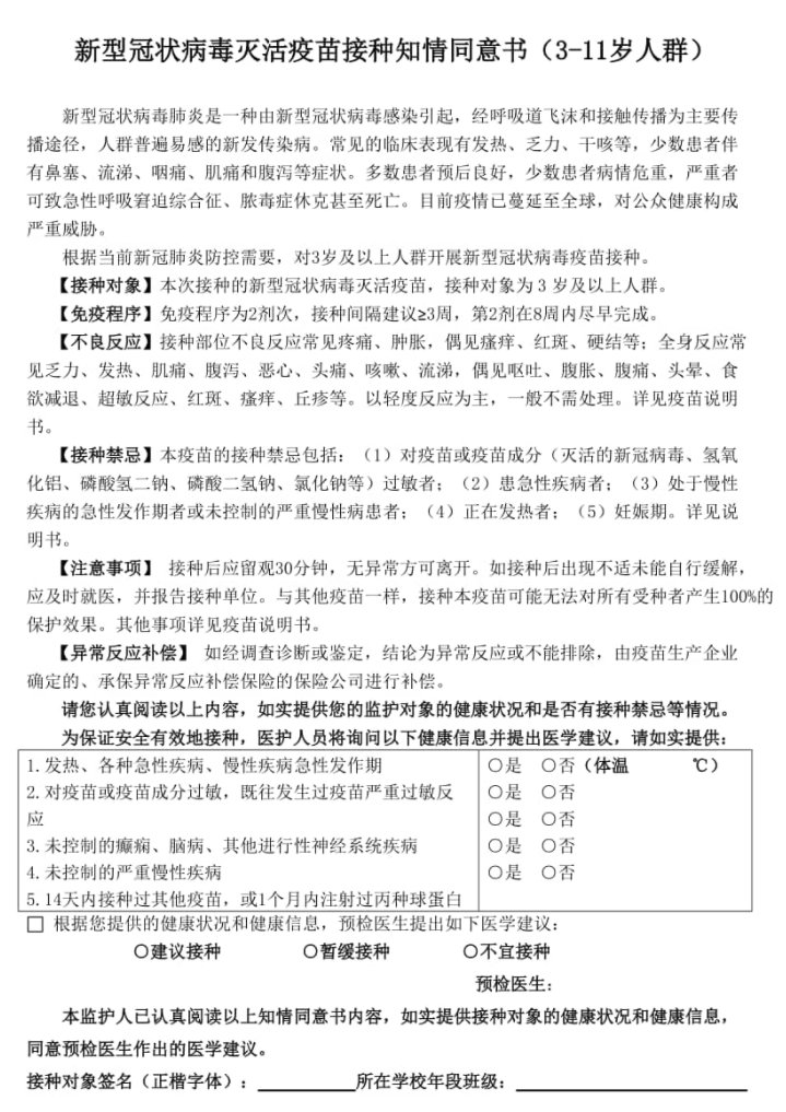
3-11岁学生打疫苗知情同意书
目前,多地发布3-11岁人群新冠疫苗接种消息,接种前要如实告知接种医生受种者健康情况和接种禁忌,通过医生评估且监护人签署知情同意书后才能接种。接种后要在现场留观30分钟,确认没有异常方可离开。如有不适,及时告知医生。
注意:每个医院《知情同意书》可能不一样,以下只作参考,具体以医院为准
家长或家长代表、村社区代表陪同到就近医院,填《健康状况登记表》,签《知情同意书》,按流程接种和接种后登记;注意往返途中安全,预防交通、溺水事故和中暑。