衡阳怎么开新冠疫苗接种禁忌证明?
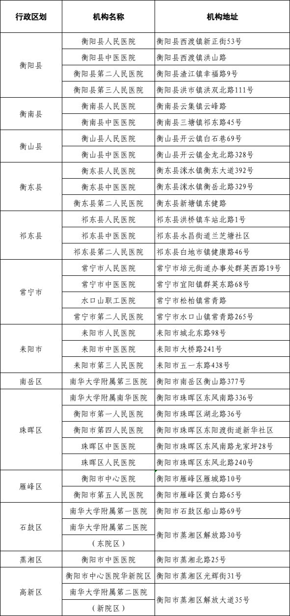
对于既往发生过疫苗严重过敏反应、患有未控制的癫痫和其他严重神经系统疾病、正在发热或患急性疾病等有不能接种新冠病毒疫苗禁忌症的,请携带本人身份证和相关病历资料到辖区内二级及以上综合医疗机构开具《新冠病毒疫苗接种禁忌症证明》。
【新冠疫苗禁忌症】
1、患有未控制的癫痫和其他严重神经系统疾病者(如横贯性脊髓炎、格林巴利综合症、脱髓鞘疾病等),不能接种。
2、既往接种疫苗出现严重过敏反应者(如急性过敏反应、血管神经性水肿、呼吸困难等),不能接种。
3、对疫苗成分及辅料过敏者不能接种,灭活新冠病毒疫苗辅料主要包括:磷酸氢二钠、氯化钠、磷酸二氢钠、氢氧化铝。
4、正在发热者,或患急性疾病,或慢性疾病的急性发作期,或未控制的严重慢性病患者。
5、妊娠期妇女不能接种。
6、患血小板减少症或出血性疾病的,不能接种。


