答:岳阳市各区、市、县人员持健康码绿码正常出行,无需核酸检测和隔离。政府倡导非必要不出行。
岳阳市疫情防控政策
实施时间:1月26日—3月31日
省内:一般人只出示健康绿码即可出入。
省内来(返)岳人员,只针对从事临床诊治、隔离场所、口岸防控、进口物流、口岸直航、交通运输等重点职业且存在新冠病毒较高暴露风险岗位的重点人群查验七天内核酸检测阴性证明,抵岳后,开展14 天居家健康监测,非必要不聚集、不外出,每7 天开展1 次核酸检测。

社会热点2022-10-02 10:14:05佚名
答:岳阳市各区、市、县人员持健康码绿码正常出行,无需核酸检测和隔离。政府倡导非必要不出行。
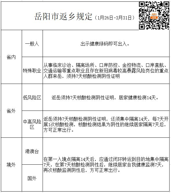
岳阳市疫情防控政策
实施时间:1月26日—3月31日
省内:一般人只出示健康绿码即可出入。
省内来(返)岳人员,只针对从事临床诊治、隔离场所、口岸防控、进口物流、口岸直航、交通运输等重点职业且存在新冠病毒较高暴露风险岗位的重点人群查验七天内核酸检测阴性证明,抵岳后,开展14 天居家健康监测,非必要不聚集、不外出,每7 天开展1 次核酸检测。
