答:湖南任一城市到临湘市都不需要核酸检测。
包括以下地级市:包括:长沙市,株洲市,湘潭市,衡阳市,邵阳市,常德市,张家界市,益阳市,娄底市,郴州市,永州市,怀化市,湘西
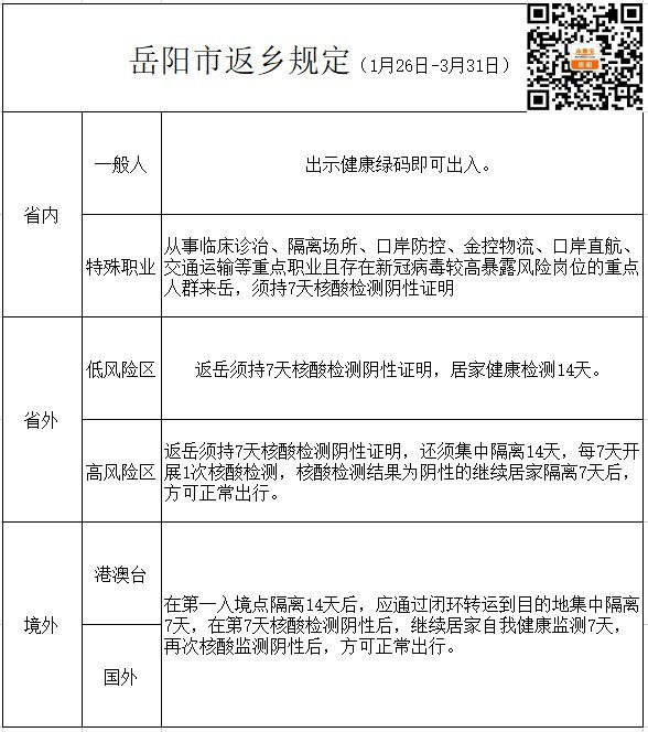
岳阳市疫情防控政策
岳阳市内持健康码、行程卡绿码可正常通行。

社会热点2022-10-02 10:10:28未知
答:湖南任一城市到临湘市都不需要核酸检测。
包括以下地级市:包括:长沙市,株洲市,湘潭市,衡阳市,邵阳市,常德市,张家界市,益阳市,娄底市,郴州市,永州市,怀化市,湘西
岳阳市疫情防控政策
岳阳市内持健康码、行程卡绿码可正常通行。

湖南春节易堵路段+避堵指南