不宜接种或需暂缓接种新冠疫苗人群需要办理《新冠病毒疫苗接种不宜/暂缓接种证明》。
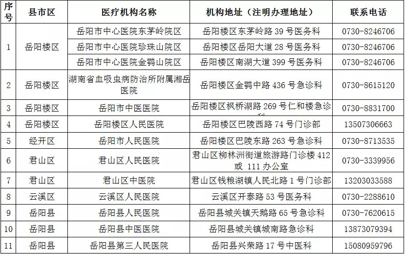
岳阳市共 24 家医疗机构作为可开具新冠病毒疫苗接种禁忌和暂缓接种证明的单位。
工作时间:星期一至星期五
所需资料:本人身份证,二级及以上医疗机构出具的相关医疗文书(包括病历复印件、出院小结复印件、疾病证明和相关检查检验报告等)。
定点医院:


办证须知:经评估医生查验上述证件和医学文书后,结合问诊和体格检查进行现场评估,确属不宜或需暂缓接种疫苗的人员,方可出具《新冠病毒疫苗接种不宜/暂缓接种证明》。开具《新冠病毒疫苗接种不宜/暂缓接种证明》免收挂号费,如无相关疾病证明材料,需挂号并进行相关检查的,其费用自理。行动不便者,可委托亲属携带上述材料和代办人身份证进行办理。



