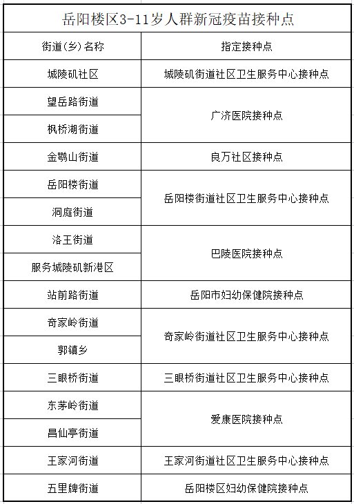
根据上级防疫指挥部要求,岳阳楼区从11月2号启动全区3-11岁人群新冠病毒疫苗接种工作,有接种需求的居民可以前往指定的接种点进行接种。
接种注意事项:
1、3-11岁符合接种条件
2、由监护人陪同、携带预防接种证和身份证或户口本
3、前往指定接种点,答订知情同意书
3-11岁儿童新冠病毒疫苗接种依然实行免费政策,所接种的灭活疫苗(Vero细胞)免疫程序为2剂次,每剂间隔3-8周。
临床研究表明,儿童组(3-11岁)接种疫苗之后,安全性良好,同时,前期18岁以上人群、12-17岁人群大规模接种后的疑似预防接种异常反应监测数据表明,新冠病毒疫苗安全性良好。



