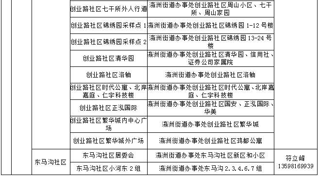
涧西区全员核酸检测采样点设置情况统计表










































检测人员范围
目前在涧西辖区内所有居民(包括本地常住人口、暂住人口、临时流动人口、外籍人口等)。
采样时间
第一轮:2022年5月5日7时—5月5日15时。第二轮:2022年5月8日7时—5月8日15时。
管控要求
2022年5月4日—5月8日全区暂停新冠肺炎疫苗接种。在规定的采样时间内,除保障全员核酸检测、居民生活、城市基本运行的必要工作岗位及无法停工停产的生产类企业外,辖区内所有商超、门店、农贸市场等营业场所一律停业,所有文化娱乐场所、体育经营场所、公园游园关闭,所有公共交通工具停运。






