河北省2022年高职单招填报志愿说明
志愿填报通过河北省高职单招服务平台(点击进入)进行。
一、志愿填报时间为:2022年4月15日9时至17日17时;
二、志愿采取公布缺额、征集志愿方式,填报时间为:2022年4月21日14时至22日12时。
考生每次填报志愿可在同一考试类中选报5所院校,每所院校最多填报6个专业。服从专业调剂的须勾选“服从专业调剂”选项。跨类填报的志愿无效。
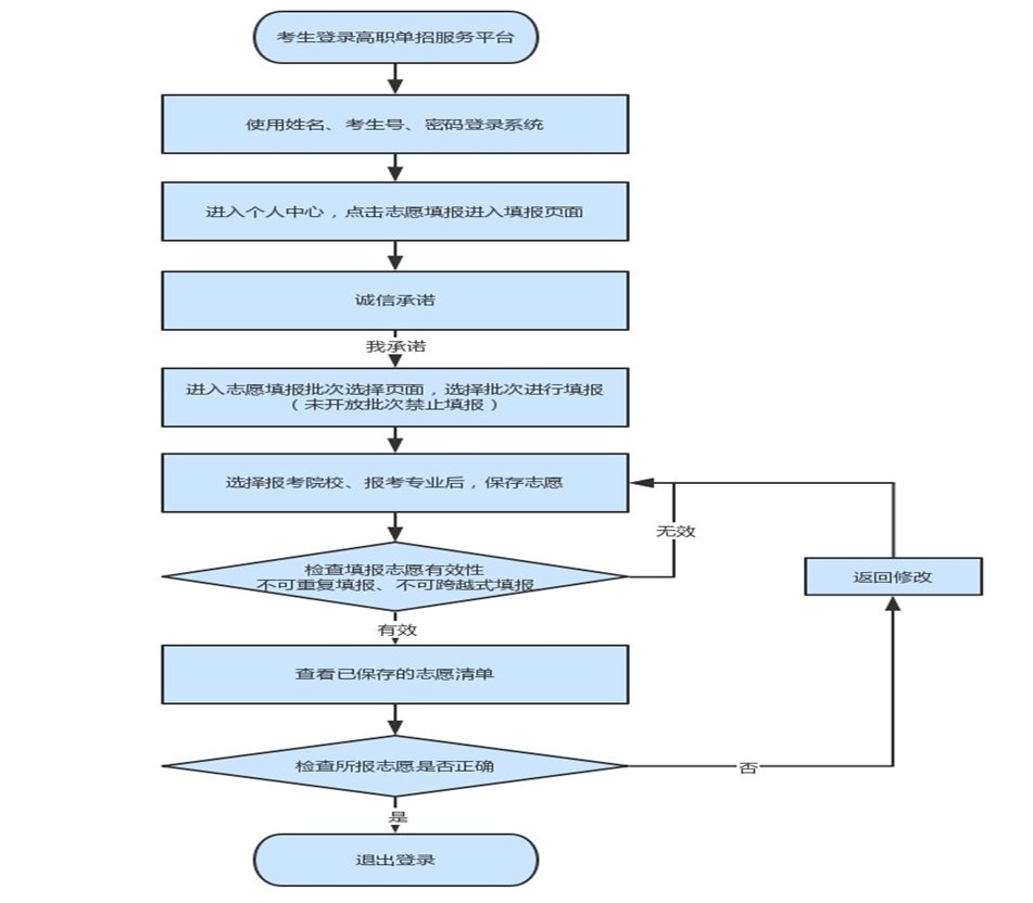
网上填报志愿系统操作流程:
(1)考生登录
考生登录河北省高职单招服务平台,输入姓名、考生号、密码和验证码,通过个人中心点击“志愿填报”按钮进行志愿填报。
如忘记密码,可点击考生登录界面的“忘记密码”按钮,填写姓名、考生号、验证码,填写完成后点击“下一步”,进行人脸识别验证,验证通过后,可进行密码修改。如无法完成密码修改,考生可联系各考试类牵头院校进行修改。
(2)填报志愿:
考生首次进入志愿填报系统,必须签订诚信承诺书,考生点击“我承诺”按钮后,系统将自动跳转至志愿列表。点击可填报志愿的“操作”栏内“填报”按钮进入志愿填报页面。
考生最多可以填报5所院校(不能重复或跨越式填报),每所院校最多可选择6个专业(不能重复或跨越式填报)。若服从专业调剂,需对“服从专业调剂”选项进行勾选。考生只能按前期所报考试类填报志愿,不得跨考试类(含考试八类各细分类)填报志愿,跨类填报的志愿无效。
考生在填报志愿完毕后,必须点击“保存”按钮来保存所报志愿信息,保存后系统将显示考生当前志愿已填报的志愿信息。
(3)查看志愿:
考生在查看志愿清单页面,可以查看到已经填报的志愿信息。请考生务必仔细核对所填报的志愿信息是否准确。若需修改,可点击“返回修改”按钮返回志愿填报页面进行修改。在志愿填报时间结束前,考生均可进行志愿修改,以最后一次保存的志愿为准。
(4)退出系统:
考生在查看志愿清单页面,点击“确认并退出”按钮退出系统。请考生填报志愿完成后要及时退出系统,以防他人篡改。
志愿填报流程图:
图片来源官网:河北省教育考试院






