襄都区新冠肺炎期间公路货运和重点物资运输保障通行证办理
一、通行证受理范围
通行证的办理范围:襄都区域内疫情医疗防控物资、鲜活农产品、重点生产生活物资、农业生产资料(化肥、农药、种子等)、能源物资、邮政快递等各类重点物资运输车辆。
二、通行证适用范围
此《通行证》适用于本地货车跨区(市、县)运输上述物资。
三、通行证申领流程
《通行证》采取先审批后办理的方式申领。
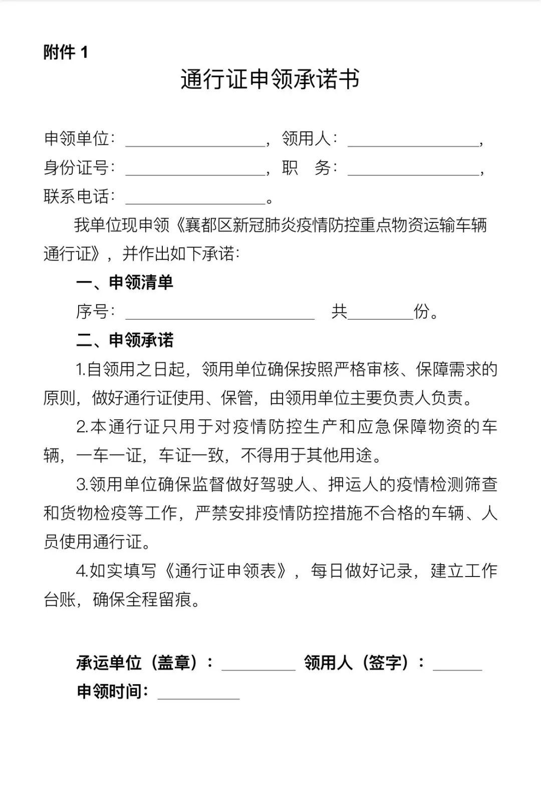
(一)审批所需材料:
驾驶人身份证、驾驶证复印件,货车行驶证、运输证复印件,承诺书(点击查看)、通行证申领表(点击查看)、新冠肺炎疫情防控重点物资运输车辆审核证明书(点击查看)。
(二)审批方式:
持上述材料到行业主管部门及属地乡镇办审核。
通行证申请函应真实准确说明申报单位名称、承运企业名称、车牌号、司机姓名、身份证号、手机号、同乘人员姓名、身份证号、手机号、货物名称、类别、数量、起止地名称、通行线路、途经省、市、进出高速公路收费站口、通行时间等信息。
(三)办理方式:
持经乡镇办、行业主管部门审核通过的证明材料,到襄都区住房和城乡建设局领取《通行证》。
对于因疫情防控要求落实不到位,造成疫情扩散的运输企业,由区应对新冠疫情工作领导小组交通检疫组责令其整改,并停办通行证一年;对伪造通行证、假冒重点物资运输的车辆、人员和企业法人,将依法依规追究其法律责任,并纳入信用管理。
四、受理单位及联系方式
区住建局 李幼新 李艳芳
联系电话:5259856
区卫健局 王志会
联系电话:3025301
区商务局 王 斐
联系电话:3025312
区农业农村局 李建军
联系电话:3069525
区发改局 董金鹏
联系电话:3660199
区科工局 董小军
联系电话:3661880
区邮政管理局 吴胜杰
联系电话:3037266
区市场监督管理局 达明微
联系电话:3218387





