第一章 总则
第一条 为认真贯彻落实《唐山市城乡居民基本医疗保险实施办法》(唐政发〔2016〕24号)、《唐山市城乡居民基本医疗保险门诊特殊疾病管理办法》(唐人社发〔2016〕19号),规范我市城乡居民基本医疗保险(以下简称居民医保)就医管理,保障参保居民基本医疗需求,结合工作实际,制定本实施细则。
第二条 本实施细则适用于参保居民在统筹区域就医和异地就医。
第三条 定点医疗机构应全面履行《唐山市基本医疗保险定点医疗机构医疗服务协议》,诚信守法,弘扬医德,按照廉政风险防控相关规定加大违法违纪行为的惩戒处罚力度。
第四条 参保居民在定点医疗机构就医,应使用社会保障卡。未领取社会保障卡的,须提供居民身份证。未办理居民身份证的,须提供户口簿户主页、本人页和监护人身份证复印件。
第五条 居民医保实行定点就医、联网结算。参保居民在定点医疗机构发生的医疗费用直接结算。尚未实现异地就医直接结算的,先由个人垫付后,再由代办机构到参保地医保经办机构办理符合规定的医疗费用报销手续。
参保居民经专家鉴定患慢性粒细胞白血病、胃肠道间质瘤的,开取靶向治疗药物实行定点管理,选择慈善总会指定的定点医疗机构开取。个人垫付后,由代办机构到参保地医保经办机构办理报销手续。
第六条 出院带药应为与住院疾病治疗有关的口服西药、中成药或中药饮片。口服西药、中成药带药量不得超过5天剂量,中药饮片带药量不得超过7天剂量。
不得将出院后的门诊检查和治疗项目纳入住院医疗费用。
第二章 统筹区域内就医管理
第七条 参保居民在定点医疗机构住院就医或门诊特殊疾病就医期间,到其他定点医疗机构检查的,应办理外检登记备案手续。符合规定的住院外检费用计入本次住院医疗费用,并在临时医嘱中注明;门诊特殊疾病外检费用由定点医疗机构补录支付。超出外检备案项目范围的不计入(补录)。
第一节 住院就医管理
第八条 参保居民到定点医疗机构住院,应办理医疗保险住院手续。
第九条 定点医疗机构应首选基本医疗保险目录范围内的药品及医疗项目。使用超出目录范围的自费药品、诊疗项目和超医保支付限价标准的医用材料时,应提前征得参保居民本人或家属同意并签字。
定点医疗机构应每日向住院的参保居民提供医疗费用清单,由参保居民本人或家属核对。
第十条 定点医疗机构应及时为住院治疗终结达到出院标准的参保居民办理出院结算手续,打印结算单据和医疗费用汇总表,并在城乡居民基本医疗保险结算系统中准确规范录入入院日期、出院日期、疾病诊断、科室名称、主治医师姓名、病历号等信息。
补录住院费用的,应正确选择补录类型。
第十一条 参保居民完全丧失生活自理能力,经本人或家属申请,医生证明,填写《唐山市基本医疗保险家庭病床申请单》,定点医疗机构医保部门备案,报参保地医保经办机构登记备案后,可办理治疗型家庭病床手续。家庭病床设立期限为一个月。因病情需要继续设立的,应重新办理。
第十二条 参保居民双向转诊的,转出定点医疗机构凭双向转诊单转诊登记,录入相关信息后结算。参保居民自实际出院日期起2日内在转入定点医疗机构办理住院手续的,可不重复计算起付标准。
第二节 门诊统筹就医管理
第十三条 参保居民(不含在校大学生)应在参保地已联网的门诊统筹定点乡镇卫生院、纳入一体化管理的行政村卫生室、社区卫生服务中心(站)等基层医疗机构就诊。
参保在校大学生应在校医院(医务室)或者学校指定的医疗机构就诊。
第十四条 门诊统筹定点医疗机构应严格遵守《处方管理办法》(中华人民共和国卫生部令第53号)等规定,规范就医管理。
第三节 门诊特殊疾病就医管理
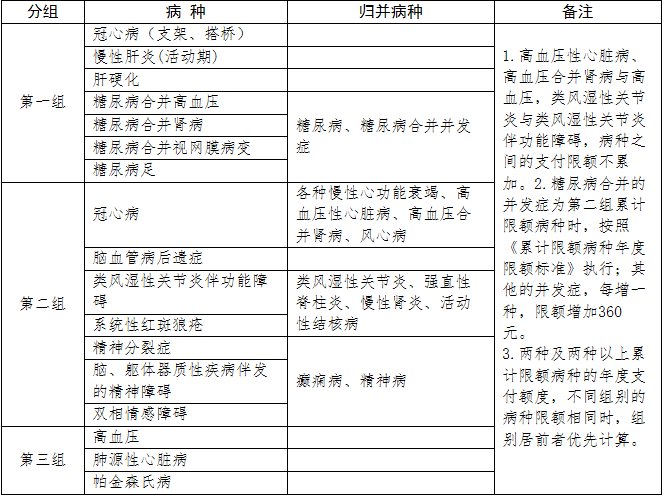
第十五条 定点医疗机构医保结算系统门诊特殊疾病分为A类(非限额病种)、B类(单独限额病种)、C类(累计限额病种)、D类(特殊限额病种-苯丙酮尿症)。原城镇居民基本医疗保险和新型农村合作医疗保留待遇的病种,归并为C类。
第十六条 原城镇居民基本医疗保险和新型农村合作医疗门诊特殊疾病归并管理,归并病种限额标准与归并后对应的病种限额标准相同,同时执行《累计限额病种年度限额标准》。

第十七条 参保居民鉴定通过的病种涉及多个类别的,分别开具处方,结算时选择相应类别中的病种依次录入,分别结算。
临床医师应因病施治,合理用药,不得突击使用限额。
第十八条 肾(肝、心、肺)移植术后计算待遇年度,以行移植术的出院日期开始。冠心病(支架、搭桥)计算待遇自然年度,以行支架(搭桥)术的出院日期为准。
第十九条 经医疗保险行政部门鉴定符合条件的门诊特殊疾病实行专用证管理,由代办机构到辖区内医保经办机构统一办理。
初次办理时,填写《唐山市基本医疗保险门诊特殊疾病专用证申请核检表》,提供申请人社会保障卡复印件、1寸近照1张。
挂失补办时,填写《唐山市基本医疗保险门诊特殊疾病专用证挂失注销申请单》,提供申请人社会保障卡复印件、1寸近照1张、代办机构证明信。
注销时,填写《唐山市基本医疗保险门诊特殊疾病专用证挂失注销申请单》,交回《门诊特殊疾病专用证》。
第二十条 参保居民持社会保障卡和《门诊特殊疾病专用证》到定点医疗机构就诊。部分定点医疗机构试点直接持社会保障卡就诊结算;适时全面推开。
第二十一条 参保居民经专家鉴定为恶性肿瘤的,转移时不需再次申请鉴定,持相关病历资料(含诊断证明)就诊报销。
第二十二条 门诊特殊疾病的待遇标准,根据医疗费用变化和基金承受能力调整。
第四节 一般诊疗费补助管理
第二十三条 一般诊疗费按照每人次每疗程8元给予补助,每人每年最多补助3个疗程,每个疗程3天。
第二十四条 参保居民持社会保障卡在门诊统筹定点医疗机构就诊时,符合一般诊疗费政策范围的,开具免费登记单,免收一般诊疗费。
免费登记单应经参保居民本人或家属签字确认。第一联由基层医疗机构留存,第二联由参保居民留存。
第五节 生育补助管理
第二十五条 符合国家计划生育政策的女性参保居民生育(含7个月以上引产),应持生育登记凭证或人口和计划生育管理部门出具的证明材料办理住院手续。因个人原因生育住院前未办理上述手续的,不享受生育补助待遇。
第六节 补录管理
第二十六条 因参保居民急诊抢救、转移接续人员90日内参保、新生儿出生180日内参保、补缴期内参保、社会保障卡挂失或失效,在定点医疗机构就医时未持社会保障卡,发生的符合医疗保险规定的住院或门诊特殊疾病医疗费用可以补录。
参保居民在定点医疗机构生育或意外伤害治疗时发生疾病的,治疗疾病医疗费用可以补录。
第二十七条 参保居民未持社会保障卡就医发生的急诊抢救住院费用,定点医疗机构应在办理住院登记手续后的3日内(节假日顺延)办理医疗保险住院手续并补录费用。3日内未补录的,由定点医疗机构填写《唐山市医疗保险补录申请单》,经医保经办机构居民医审部门审核备案后,方可补录。
第二十八条 转移接续人员90日内参保的,经医保经办机构居民征缴部门核实情况并出具意见、居民医审部门备案后,由定点医疗机构予以补录。
第二十九条 出生180日内参保的新生儿、补缴期内参保的居民、在定点医疗机构生育或意外伤害治疗时发生疾病的参保居民,未持社会保障卡就医发生的符合医疗保险规定的住院或门诊特殊疾病医疗费用,在定点医疗机构医保部门办理备案手续后方可补录。
第三十条 社会保障卡挂失或失效的,经社会保障卡制卡部门核实并出具意见、医保经办机构居民医审部门备案后,由定点医疗机构予以补录。
第七节 医疗费用结算
第三十一条 城乡居民医保市级统筹定点医疗机构实行属地结算。参保居民在非参保地定点医疗机构发生的医疗费用,由定点医疗机构与就医地医保经办机构结算;市级经办机构清算各县(市、区)经办机构垫付的资金。
定点医疗机构每月26—28日打印结算单。
第三十二条 家庭病床医疗费用结算按照参保居民住院医疗费用结算办法支付。未办理家庭病床备案手续的,医疗保险基金不负担发生的医疗费用。医疗保险基金不负担出诊费。
第三十三条 参保居民跨年度住院治疗的,按规定办理年终结转手续,只计算一次起付标准,住院医疗费用按不同参保年度分别计算。
第三十四条 参保居民个人统筹自付费用达到大病保险起付标准,定点医疗机构实现大病保险联网的,即时报销;未联网的,个人垫付后向承保的商业保险公司申请报销。
第三章 异地就医
第一节 异地居住就医
第三十五条 参保居民凭居住证(居住登记凭证)、房产证等异地居住证明办理《异地就医证》。
出生180日内的新生儿凭父母异地居住证明办理《异地就医证》。
第三十六条 办理《异地就医证》应填写《唐山市基本医疗保险异地居住人员信息备案表》,提供申请人身份证复印件、1寸近照1张和代办机构证明信,由代办机构到医保经办机构办理。
补办《异地就医证》时,应填写《唐山市基本医疗保险异地居住就医证挂失注销申请单》,提供申请人1寸近照1张,办理挂失手续。
原长期异地居住人员返回本市,应办理《异地就医证》注销手续。报销异地居住期间医疗费用后交回原证。
第三十七条 办理《异地就医证》的参保居民应在居住地选择的1~3家医疗保险定点公立医疗机构就医。
变更定点医疗机构的,应填写《唐山市基本医疗保险异地居住人员信息备案表》,提供申请人身份证复印件、1寸近照1张、《异地就医证》和代办机构证明信,由代办机构到医保经办机构办理。
无法确认定点医疗机构级别时,参保居民应向参保地医保经办机构提供医保经办机构或医疗机构出具的证明。
第三十八条 长期异地居住人员鉴定通过的门诊特殊疾病涉及多个病种类别的,应分别开具处方。
经专家鉴定患慢性粒细胞白血病、胃肠道间质瘤的,选择慈善总会指定的当地医疗机构并到参保地医保经办机构登记备案后,再进行开药。
第二节 转外住院就医
第三十九条 参保居民因病情需要转往统筹区域外住院就医的,应提前办理转外住院备案手续。因病情危急未能及时办理的,应在转往地办理住院手续之日起7个工作日内补办,并说明急诊转院原因。
第四十条 新生儿未参保期间因病情需要转外住院就医的,出生180日内参保报销住院医疗费用时,应提供转出医疗机构出具的转诊证明。参保后转外住院的,应办理转院备案手续。
第三节 异地急诊住院(含生育)就医
第四十一条 异地急诊住院以住院病历资料记载为主要依据。急诊入院的病种和急诊抢救范围的病种,应在卫生部《医院工作制度》确定的范围内。
第四节 医疗费用报销
第四十二条 办理报销时间一般为每月1—10日。
第四十三条 申请异地就医医疗费用报销时,应填写《唐山市基本医疗保险医疗费用报销申请单》,提供申请人社会保障保卡复印件、《异地就医证》或转外住院申请单、医疗机构出具的有效材料。
(一)住院费用报销的有效材料包括:医疗费用有效报销单据、诊断证明、医疗费用汇总表、病案首页或入院记录复印件(急诊住院两项均须提供)、出院小结或出院记录复印件、手术记录复印件、医嘱单复印件。
(二)门诊特殊疾病费用报销的有效材料包括:医疗费用有效报销单据、医疗费用明细单、处方或门诊病历复印件。
(三)生育补助(急诊、异地居住)费用报销的有效材料包括:医疗费用有效报销单据、诊断证明、医疗费用汇总表、病案首页或入院记录复印件(急诊住院两项均须提供)、出院小结或出院记录复印件、手术记录复印件、医嘱单复印件、引产者提供B超检查单、出生证明原件及复印件、生育登记凭证原件及复印件。
(四)在校大学生在家庭居住地或实习地就医,住院医疗费用报销的有效材料包括:医疗费用有效报销单据、诊断证明、医疗费用汇总表、病案首页或入院记录复印件、出院小结或出院记录复印件、手术记录复印件、医嘱单复印件、学校证明信。
门诊特殊疾病医疗费用报销的有效材料包括:医疗费用有效报销单据、医疗费用明细单、处方或门诊病历复印件、学校证明信。
(五)慢性粒细胞白血病、胃肠道间质瘤门诊特殊疾病靶向药费用报销的有效材料包括:医疗费用有效报销单据、医疗费用明细单、处方或门诊病历复印件、慈善总会核发的《患者信息手册》。
第四十四条 申领报销资金时间一般为提出申请的次月6—20日,由代办机构填写《城乡居民医疗费用报销汇总表》统一申领。
第五节 有关规定
第四十五条 参保居民异地住院治疗跨年度的,视为一次住院,只负担一次起付标准,每年12月25—31日,办理医疗费用中间结算手续,分别打印住院收费票据和医疗费用汇总表。上年度住院医疗费用达不到起付标准的,按出院年度一并报销;达到起付标准的,按年度分别报销。
第四十六条 参保居民在办理长期异地居住就医手续或转参城镇职工医保前,应结清城乡居民医保待遇期内的医疗费用。
第四十七条 参保居民转外住院备案期限内,在同一医疗机构出入院间隔24小时内的,视为一次住院。
第四十八条 异地就医医疗费用报销原则上不超过出院日起12个月;特殊情况可延长6个月。出院日起18个月内未报销的,医疗保险基金不予负担。
第四章 附则
第四十九条 本实施细则自2017年1月1日起施行。与本实施细则不一致的,以本实施细则为准。
第五十条 本实施细则由唐山市人力资源和社会保障局负责解释。





