老版交通卡
卡背面印有“City Union”标识,卡号是3180开头的16位数,使用的是住建部密钥体系。
住建部已开通的互联互通城市汇总
新版交通卡
卡正面印有“交通联合”标识,卡号是31048804开头的19位数,即包含住建部密钥体系又容纳交通部密钥体系。
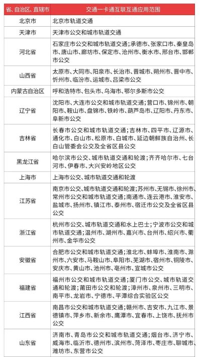
全国交通一卡通互联互通城市列表
社会热点2022-09-26 04:50:56佚名
老版交通卡
卡背面印有“City Union”标识,卡号是3180开头的16位数,使用的是住建部密钥体系。
住建部已开通的互联互通城市汇总
新版交通卡
卡正面印有“交通联合”标识,卡号是31048804开头的19位数,即包含住建部密钥体系又容纳交通部密钥体系。
全国交通一卡通互联互通城市列表