离开嘉兴市疫情防控政策
(一)中高风险地区及所在县(市、区)人员严格限制出行。
(二)中高风险地区所在设区市的其他县(市、区)人员非必要不出行,确需出行的须持48小时内核酸检测阴性证明。
(三)高风险岗位人员应尽量避免出行,确需出行的须脱离工作岗位14天以上且持48小时内核酸检测阴性证明,并向所在单位报备。
(以上出行要求针对跨省流动,中高风险地区调整后,对应出行政策将取消限制。)
进入嘉兴市疫情防控政策
(一)对入境人员实施“14+7+7”健康管理措施,即入境人员完成14天集中隔离医学观察后,继续实施7天居家健康观察+7天日常健康监测。
(二)对来自国内疫情中高风险地区所在镇(街道)、出现疫情社区传播地区或当地政府宣布实施全域封闭管理地区、与阳性病例在同时间段同一空间出现的来嘉返嘉人员,实行14天集中隔离医学观察和7天居家健康观察。
(三)对来自国内中高风险地区所在县(市、区)的其他人员、对需持核酸检测报告离开地区和全域核酸检测地区及有涉疫风险的交通枢纽的来嘉返嘉人员,来嘉返嘉时需提供2天内有效核酸检测阴性证明。对无证明的,就近引导至综合服务点等指定场所接受核酸检测。结果为阴性的,实施14天日常健康监测措施。
(四)近14 天内具有中高风险地区及所在县(市、区)旅居史人员、全域封闭管理地区人员、与阳性病例同时空伴随人员、对需持核酸检测报告离开地区及全域核酸检测地区人员、有涉疫风险的交通枢纽返回人员应暂缓来嘉返嘉,待涉疫风险解除后再安排出行。确需来嘉返嘉的,应第一时间主动向所在村(社区)或单位报备,配合做好信息登记,立即开展核酸检测,遵守属地疫情防控相关规定;近14 天内具有中高风险地区所在设区市(直辖市为区)的其他县(市、区)或本土疫情发生地区旅居史人员、高风险岗位人员,须持“健康码”绿码,抵嘉时须提供48小时内核酸检测阴性证明,主动向所在村(社区)或单位报备,按要求配合落实健康管理措施。
(五)行程卡带星或者省外来嘉返嘉人员须持“健康码”绿码,倡导其就近主动做一次核酸检测,并落实自我健康监测。
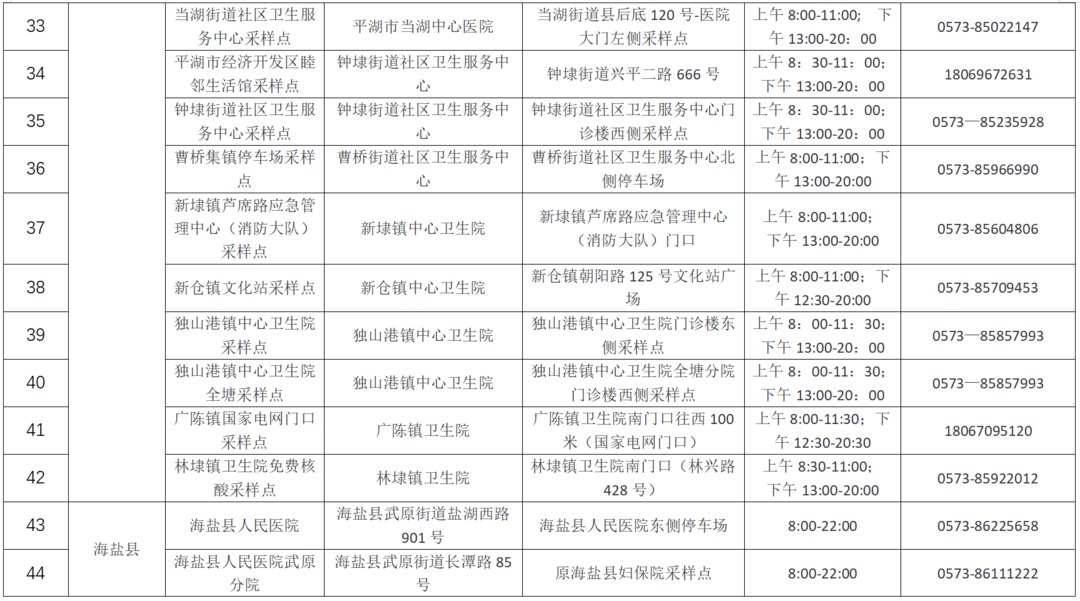
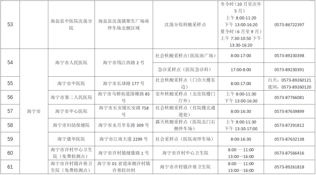
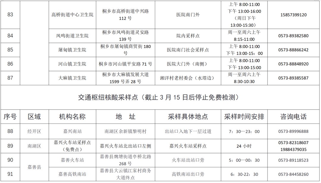
嘉兴市新冠病毒核酸“愿检尽检”采样点信息





