(更新于2022.3.18)
为进一步强化新冠疫情防控,满足重点人员核酸检测需求,平湖市防控办现在原有富丽雅核酸采样点的基础上新增2个健康码黄码人员免费核酸检测点。具体信息公布如下:
请在平湖辖区内的“黄码”人员第一时间向村社区、单位或所住宾馆酒店报备,按规范佩戴好口罩,选择非公共交通工具,点对点错峰前往!采样时根据工作人员的统一引导,保持“一米线”,有序排队,避免人群扎堆聚集。
平湖市区域核酸筛查检测点分布
当湖街道
一、筛查时间
3月18日 5时-9时
二、筛查范围
当湖街道辖区范围内所有人员
三、地点(点此查看)
钟埭街道
一、筛查时间
3月18日 05:00至09:00
二、筛查范围
钟埭街道辖区范围内所有人员
三、地点
曹桥街道
一、筛查时间
3月18日 5时起至9时止
二、筛查范围
曹桥街道辖区范围内所有人员
三、地点
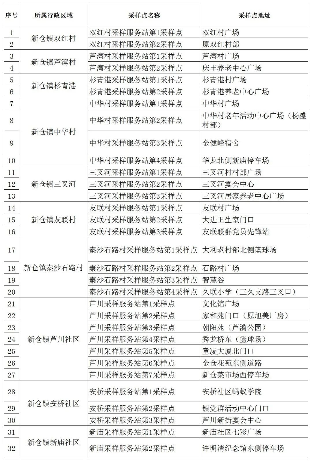
新仓镇
一、现场采样时间
3月18日5时起至9时止
二、采样检测对象
平湖市新仓镇辖区范围内所有人员
三、地点
新埭镇
一、现场采样时间
3月18日5时起至9时止
二、采样检测对象
平湖市新埭镇辖区范围内所有人员
三、地点
独山港区
一、现场采样时间
2022年3月18日上午5时起至9时止
二、采样检测对象
独山港镇全域范围内所有人员
三、采样检测地点
林埭镇
一、现场采样时间
2022年3月18日上午5时起至9时止
二、采样检测对象
林埭镇全域范围内所有人员
三、采样检测地点
广陈镇
一、现场采样时间
3月18日5:00-9:00。
二、采样检测对象
广陈镇全域范围内所有人员
三、采样检测地点
注意事项
1.请根据所在村(社区)、企业等工作人员的通知,携带智能手机、本人有效身份证件(身份证或户口本等),按片区、楼道等在工作人员引导下,分时段有序到达指定地点开展核酸检测。
2.检测时请主动出示身份证件或预约码,全程佩戴口罩,保持1米以上间距,不交谈,不聚集。
3.采样完成后请务必及时有序返回居所,做到不聚集,回去后做好个人卫生。
4.核酸采样前48小时内接种过新冠疫苗者暂不采样。





