鉴于苍南县发现2例确诊病例,为从严落实“外防输入、内强管控”防控措施,持续巩固我区疫情防控成果,保障群众生命健康安全,现就做好近期疫情防控工作有关事项通告如下:
一、自觉主动申报。请2月22日以来有苍南县旅居史的来洞头返回洞头人员,要第一时间主动向所在村(社)或入住的宾馆酒店报备或登录申报系统(点击进入)主动申报,并积极配合落实相应的健康管理措施。如隐瞒不报的,将被列入个人征信系统,情节严重造成不良后果的,将承担相应法律责任。
二、加强人员管理。对2月22日以来苍南县旅居史人员实行以下健康管理措施(根据疫情进展动态调整,请及时关注):
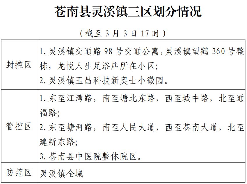
1.自2月22日起有苍南县灵溪镇封控区旅居史人员,严格落实“14天集中隔离观察+7天居家健康观察”健康管理措施。
2.自2月22日起有苍南县灵溪镇管控区旅居史人员,严格落实“7天居家健康观察+7天日常健康监测”健康管理措施。
3.自2月22日起有苍南县灵溪镇防范区旅居史人员,严格落实“3天居家健康观察+11天日常健康监测”健康管理措施。
4.自2月22日起有苍南县旅居史人员,立即落实一次核酸检测。
三、全面开展排查。村(社)、小区、酒店、宾馆、民宿等场所要如实登记外来人员信息,主动排查苍南县来洞头返回洞头人员,发现相关人员及时向属地街道(乡镇)报告。客运汽车站、轮渡码头、330国道及大门大桥健康监测服务点要严格排查重点人员,落实相应的健康管理措施。
四、加强聚集性活动管控。按照“非必要不举办、能线上不线下”的原则,严格控制各类会议、活动的数量和参会人员的规模。必须召开的线下会议、活动要严格按照“谁举办、谁负责”、“哪里举办、哪里负责”的原则,严格落实疫情防控的主体责任和属地责任,严格实行“一活动一方案”,报属地街道(乡镇)及主管部门严格审核后,再报区防控办审批。
五、严格管理重点场所。全区交通场站、商场超市、农贸市场、酒店旅馆、电影院、文体设施、医疗机构、药店等公共场所以及党政机关、企事业单位要严格落实“测温+戴口罩+查验温州防疫码”等防控措施。暂时关停棋牌室、酒吧、KTV、麻将馆、桌游室、游艺室、游泳馆、浴室、室内景点、网吧及全区所有宗教、民间信仰活动场所,开放时间视疫情防控情况另行通知。室外旅游景区严格执行“限流、预约、错峰”要求,接待游客量不得超过最大承载量的70%;图书馆、美术馆、博物馆、影剧院、体育馆等公共场所接待人数不得超过核定人数的50%;养老服务机构实行全封闭管理,暂停探视人员进出。
六、严格查验“温州防疫码”。全区各类场所要持续守好“小门”,从严落实“测温+亮(扫)温州防疫码+戴口罩”、保持安全距离等防控措施,对防控措施执行不到位的,一律予以停业整顿。发现防疫码为红黄码或行程卡为红横杠或显示“限制聚集” 的,及时向属地街道(乡镇)报告。人员密集场所主动配合安装扫码设备或应用“温州防疫码-场所码”。
七、严格疫情防控监测。扩大疫情监测范围和覆盖面,加大对重点人员、环境和物品的核酸检(监)测力度。加强对零售药店的药物销售管理,暂停销售退热、止咳、抗病毒、抗菌素等四大类药品。加强发热门诊管理,规范做好流行病学史问诊、相关信息登记、留观、核酸检测、报告和交接转诊等工作,严格落实发热病人闭环管理。
八、做好个人防护。保持高度防护意识,坚持戴口罩、勤洗手、常通风、不聚集,保持安全距离,出入公共场所自觉配合体温测量、温州防疫码查验等疫情防控工作。若出现发热、干咳、乏力、流涕、咽痛、味觉嗅觉减退、结膜炎、肌痛、腹泻等症状,立即前往医疗机构发热门诊就诊,就诊途中避免乘坐公共交通工具。积极主动接种新冠疫苗,共同构筑全民免疫屏障。
温州市洞头区新型冠状病毒肺炎疫情防控工作领导小组
2022年3月3日





