龙港加强近期疫情防控工作 上海等中高风险地区来龙返龙人员务必主动提前向所在社区(联系方式见文末)、工作单位报告,并登录“温州防疫码”小程序主动申报,来龙返龙人员需持有48小时核酸阴性证明,途中全程规范佩戴口罩,积极配合属地社区落实健康管理措施。所有市外来龙返龙人员在抵温后6小时内须接受一次核酸检测,核酸检测结果未出具前不得前往人群聚集性场所。 高速卡口对涉疫重点地区来龙车辆人员严格落实“必查核酸、必查码、必测温”等措施,确保不漏一人、不漏一车,对未持有48小时核酸阴性证明的风险人员要立即开展一次核酸检测,必要时可同步开展一次抗原检测。交通场站严格按规定落实旅客体温检测和“温州防疫码、场所码”扫码核验等措施。 政策详情>>
关于有序恢复开放室内密闭场所的通告
为统筹做好经济发展和疫情防控工作,确保“两手抓、两战赢”,现就科学精准、严格落实密闭场所疫情防控有关工作要求通告如下:
一、有序恢复开放各类室内密闭场所。
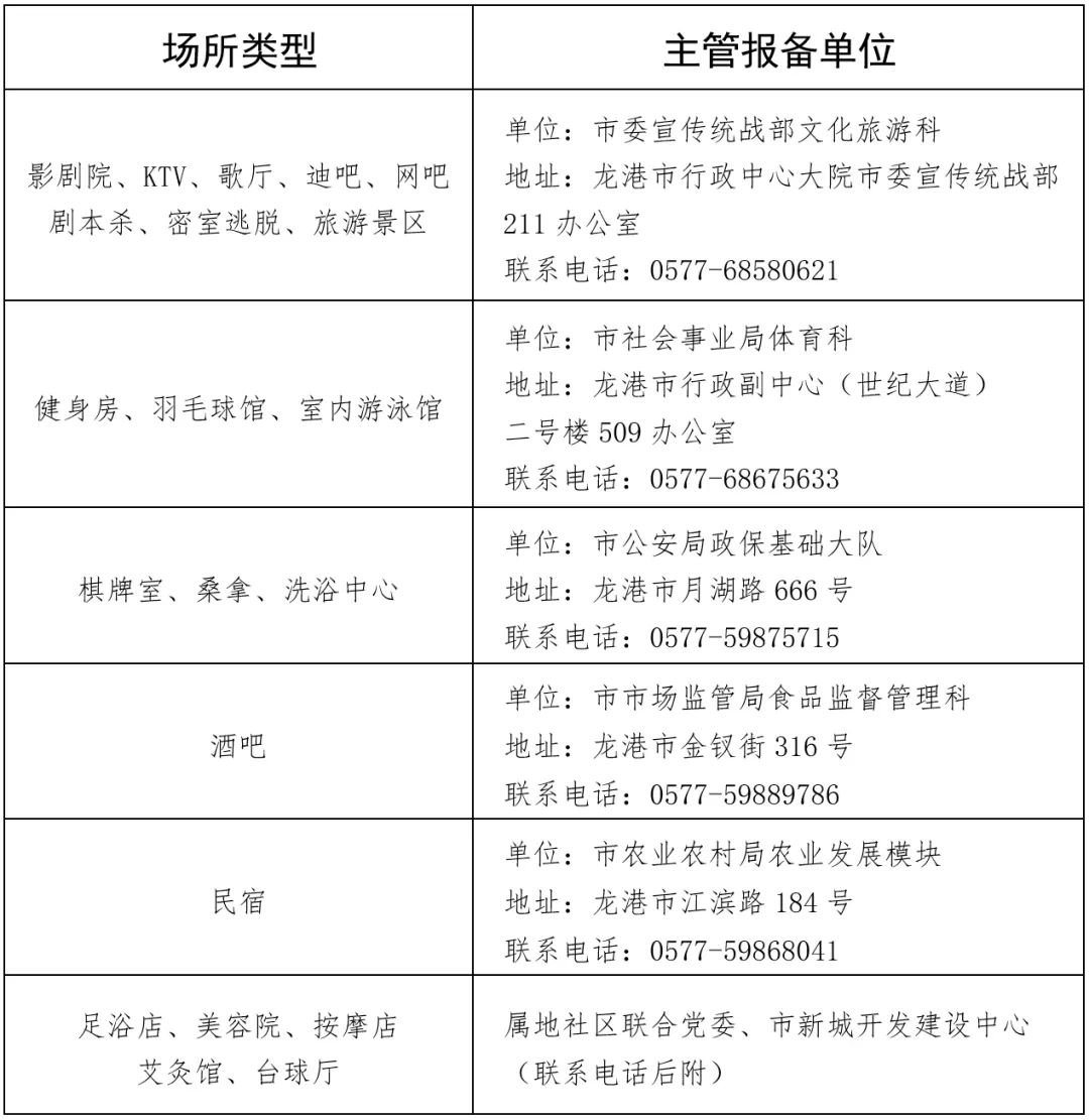
即日起,棋牌室、歌厅、酒吧、迪吧、剧本杀、密室逃脱、台球厅、室内游泳馆、洗浴中心等室内密闭场所在落实各项防控措施基础上,做到:
①场所经营主需对全体从业人员(含后勤、安保等)收集、核验全体人员“温州防疫码”(含新冠病毒疫苗接种记录),48小时内新冠病毒核酸检测阴性证明;
②场所经营主完成经营前各项准备后,向行业主管部门、属地社区联合党委报备审核,并签订《经营场所疫情防控承诺书》和《个人健康承诺书》,方可有序恢复开放。
此前已有序开放的健身房、羽毛球馆、影剧院、KTV、网吧、足浴店、美容院、按摩店、艾灸馆等密闭场所继续参照执行。
二、严格落实经营主体责任。密闭场所经营主体须严格按照疫情防控要求,严格落实各项防控措施。
1.建立从业人员档案。
落实专人每天对从业人员健康状况开展监测,发现健康状况异常的要立即向属地报告。“温州防疫码”异常者或未持有48小时内新冠病毒核酸检测阴性证明的员工严禁上岗。未完成新冠病毒疫苗全程接种者不得上岗(接种禁忌症相关人员除外)。
2.严格落实核酸检测。
密闭场所从业人员核酸纳入“应检尽检”范围,严格落实工作人员(含安保等)每2天开展一次核酸检测,顾客核验“温州防疫码”、扫场所码和持48小时核酸阴性证明等方可进入密闭场所。景区、酒店(住宿、餐饮、宾馆、旅馆、民宿)等人员密集性消费场所,参照此条进行管理。
3.严格落实入口管理。
场所须安装具备7天以上存储功能的视频监控并在“场所码”小程序上完成备案,工作人员及消费者入内均需落实“测温+亮‘温州防疫码’+扫‘场所码’+戴口罩+核验48小时核酸阴性证明”等疫情防控措施。瞬时人流量(含工作人员)在30人以上的密闭场所要设置专(兼)职人员负责测温+扫码工作。
4.密闭场所应严格控制进入本场所人流量。
可采取“预约、限流、错峰”等措施,减少人员聚集,确保最大瞬时流量不得超过承载量50%。每天至少对密闭场所进行一次全面的预防性消毒,在入口处、服务台等处配备速干手消毒剂。加强通风换气,通风频次每天不少于4次,每次不少于30分钟。使用空调时也要注意定时开窗通风。
三、严格各类室内密闭场所疫情防控工作管理。
各社区联合党委、各行业主管部门要加强对密闭场所监管。对未签署承诺书进行营业的,发现一起要严肃查处一起。对发现经营主体疫情防控措施未落实到位、拒不整改或整改不到位的,要立即采取从严从速从重关停整改措施。对造成疫情散播的要依法依规严肃追究经营者的主体责任,并适时通过主流媒体进行发布,形成浓厚的疫情防控氛围。
特此通告
龙港市新型冠状病毒肺炎疫情防控工作领导小组办公室
2022年5月8日
上海等中高风险地区来龙返龙人员,请立即报备!
鉴于国内疫情防控形势严峻复杂,特别是当前正处“五一”假期,出行和聚集活动增多,疫情“外防输入”压力不断加剧。为切实做好上海等中高风险地区来(返)龙人员健康管理服务工作,保障全市人民群众身体健康和生命安全,市防控办发出重要提醒:
一、主动如实提前申报。
建议上海等中高风险地区旅居史人员“非必要暂缓来(返)龙”,确需来(返)龙人员需持24小时核酸检测阴性证明。
请上海等中高风险地区来(返)龙人员,务必提前通过“温州防疫码”填写“返温来温预申报”进行自主申报(老人或儿童无法申报的,可由家人或所属社区、单位工作人员代为申报),务必在来(返)龙港前提前向属地社区或市防控办报备,并积极配合落实信息排查、核酸检测、落地管控等防控措施。
二、全程做好个人防护。
对有上海等中高风险地区旅居史来(返)龙人员,倡导以自驾形式返回,提倡不进高速服务区。返程途中,要从严落实个人防护,不与其他人员接触。
三、实施点对点闭环转运。
对有上海等中高风险地区旅居史以自驾形式来(返)龙人员,在入龙卡口落实点对点闭环转运,司乘人员不得私自驶离并与他人接触。其中,上海旅居史来(返)龙人员一律实行相应管控措施。
四、市民审慎决定出行。
建议市民朋友“五一”假期非必要不出温州,近段时期非必要不前往上海等中高风险地区所在城市和报告确诊病例地区。如必须前往,请全程做好个人防护,返龙前要主动提前报备,并接受相应的健康管理措施。
五、严厉打击违法行为。
对来自上海等中高风险地区旅居史人员,不主动如实申报行程、故意隐瞒轨迹、逃避查验、拒不履行防控措施的,根据疫情防控有关规定,一律依法处理;涉嫌犯罪的,依法追究刑事责任。广大市民朋友如发现身边有未主动报备上海等中高风险地区旅居史的来(返)龙人员,或者私自接纳、容留上述人员隐瞒不报的,请主动及时向所在社区报告,也可拨打市防控办电话进行举报。
六、切实做好个人防护。
请广大群众落实个人健康防护措施,养成戴口罩、勤洗手、常通风、保持安全社交距离等卫生习惯。同时,做好自我健康监测,如有出现发热、干咳、乏力、咽痛、嗅(味)觉减退、腹泻等不适症状时,及时到就近的医疗机构发热门诊进行排查和诊疗,并如实告知流行病学史,就医途中应全程佩戴口罩,避免乘坐公共交通工具。
龙港市新型冠状病毒肺炎疫情防控工作领导小组办公室
2022年5月1日
点击查看>>>
“温州防疫码”小程序二维码
4月29日最新政策:
倡导广大市民非必要不离温,不前往疫情中高风险地区。
学校放假期间师生原则上不离温,同时倡导家长非必要不离温,确需出行的要提前报备并严格落实日常健康监测报告制度和返温后健康管理措施。“五一”期间来龙返龙人员,应主动通过“温州防疫码”小程序申报,并向所在社区、单位报告,积极配合做好核酸检测和相应的健康管理措施。
所有市外来龙返龙人员,在抵达后6小时内就近前往核酸采样点检测,核酸检测结果未出具前不前往人群聚集性场所。
点击查看>>>
苏州市、金华市等重点地区来返龙防疫政策
请近期有苏州市、金华市旅居史的来龙返龙人员,务必第一时间向所在单位、社区或入住酒店报告,或通过“温州防疫码”填写“返温来温预申报”进行自主申报,并配合落实相应的健康管理措施。
温州市外来龙返龙人员在落地6小时内必须完成一次核酸检测,结果未出具前不得前往公共场所活动。
二、加强重点人员管理(根据疫情进展动态调整,请及时关注):
(一)对4月6日以来苏州市来龙返龙人员实行以下健康管理措施:
1.姑苏区苏州火车站来龙返龙人员,落实“14天集中隔离医学观察+7天居家健康观察”管理措施;
2.昆山市、太仓市、苏州工业园区、常熟市、姑苏区、吴江区、相城区、张家港市来龙返龙人员,落实“7天集中隔离医学观察+7天日常健康监测”管理措施;
3.苏州市其他区域来龙返龙人员,落实“3天居家健康观察+11天日常健康监测”管理措施。
(二)对4月16日之后抵龙的有金华市旅居史的人员实行以下健康管理措施:
1.4月8日以来有婺城区白龙桥镇旅居史的来龙返龙人员,落实“14天集中隔离医学观察+7天居家健康观察”管理措施;
2.4月8日以来有金华市(除婺城区白龙桥镇)旅居史的来龙返龙人员,落实“7天集中隔离医学观察+7天日常健康监测”管理措施。
(三)3月28日起,对山西韵达相关涉疫快件收件人及共同生活人员实行“3天日常健康监测”健康管理措施,自3月28日至4月13日取件的,需在4月16日开展一次核酸检测,4月14日之后取件的,需在4月16日和18日各开展一次核酸检测。
(四)对国内其他重点地区来龙返龙人员,分类实行相应的健康管理措施。其中,对3月29日以来上海市来龙返龙人员,落实“14天集中隔离医学观察+7天居家健康观察”。
政策详情>>>
>>>
龙港市防控办电话:0577-68081191
社区疫情防控咨询电话





