2022龙港市云闪付消费券
第四期:2月28日 上午10点开抢
申领方式
市民需自行在手机中下载安装云闪付APP,完成注册和实名认证,绑定国内银行发放的62开头银联卡。通过①云闪付APP首页“轮播图”②本地专区或③搜索“温享新消费”进入活动页面抢券包。
手机需开通“位置服务”功能,根据用户当前手机GPS定位,如定位龙港市的用户,将进入龙港消费券活动的抢券页面,通过“点击抢券”参与活动。
消费券核销
用户在消费券指定核销商户处请先告知收银员使用云闪付消费券出示云闪付APP的“付款码”由收银员扫码完成核销或者打开云闪付APP的“扫一扫”扫描商户门店“收款码”输入消费金额选择消费券完成核销
参与商户:在龙港市范围内的限上以及限下抽样样本具备受理合作平台扫码支付条件的零售、住宿、餐饮等经营单位部分规上营利性服务业企业使用活动针对线下实体商户不包括纯线上商户和疫情防控负面清单行业商户
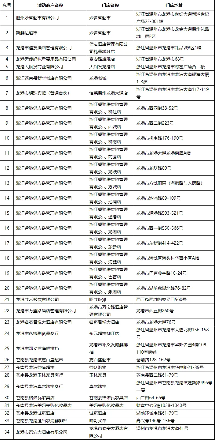
商家名单





