宁波2022普通贺岁纪念币多少钱一枚?
纪念币面额
双色铜合金纪念币面额为10元,直径为27毫米,材质为双色铜合金,发行量1.2亿枚(含留存历史货币档案1万枚)。
双色铜合金纪念币与现行流通人民币职能相同,与同面额人民币等值流通。
预约兑换限额
2022年贺岁双色铜合金纪念币每人预约、兑换限额为20枚。
发行方式
双色铜合金纪念币采取预约兑换方式发行。具体发行工作安排如下:
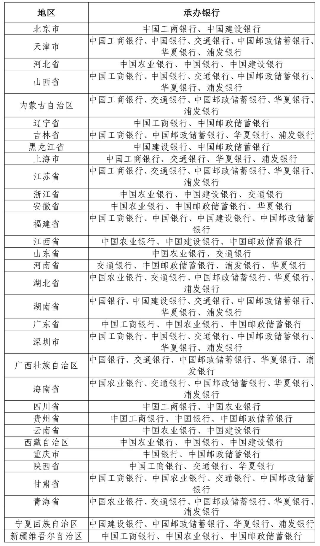
中国工商银行、中国农业银行、中国银行、中国建设银行、交通银行、中国邮政储蓄银行、华夏银行、浦发银行(以下统称承办银行)共同承担2022年贺岁双色铜合金纪念币的预约兑换工作。各地区具体安排如下:





