2022年宁波江北区春节后返程报备要求
2月6日广西百色市新冠肺炎疫情防控新闻发布会公布,截至12时,广西百色市各相关县(市、区)第一轮核酸检测初筛阳性98人、待复核87人;截至16时,本轮疫情累计现有确诊病例43例,疫情形势严峻复杂。为切实做好新冠肺炎疫情防控工作,保障人民群众身体健康和生命安全,江北区防控办紧急提醒:
一、及时报告。广西百色市及国内中高风险地区等人员暂缓来(返)江北,其中对1月27日以来广西百色市来(返)江北人员实施“14+7”健康管理措施。上述人员请务必第一时间向所在村(社区)或入住的酒店、宾馆报告,有工作单位的同步向所在单位报告,并通过手机微信扫描“江北防疫自主申报码”进行申报,配合属地做好相关疫情防控措施。
二、倡导“愿检尽检”。近期省外来(返)江北的人员,建议抵江北后24小时内就近做一次核酸检测。
三、非必要不外出。广大群众要及时关注疫情情况,非必要不前往中高风险地区所在城市和报告确诊病例地区。如必须前往,密切关注当地政策,务必提前向所在村(社区)以及所在单位报备,并做好个人防护,返回后按要求配合落实相关管控措施。
四、个人防护到位。旅途中请务必做好个人防护,关注出行时刻表,避免过早到达车站或机场,以缩短在候机楼、候车室等较封闭、人员密集点的停留时间。妥善保留行程中公共交通、住宿、餐饮等信息,以备查询。
五、排摸管理到位。各单位、企业等要加强春节后来(返)江北人员管理,做好人员排摸和日常健康监测,如发现广西百色市及国内中高风险地区相关人员,及时向所在村(社区)报告。
区疫情防控24小时咨询电话:0574-89582537。
江北防疫自主申报码
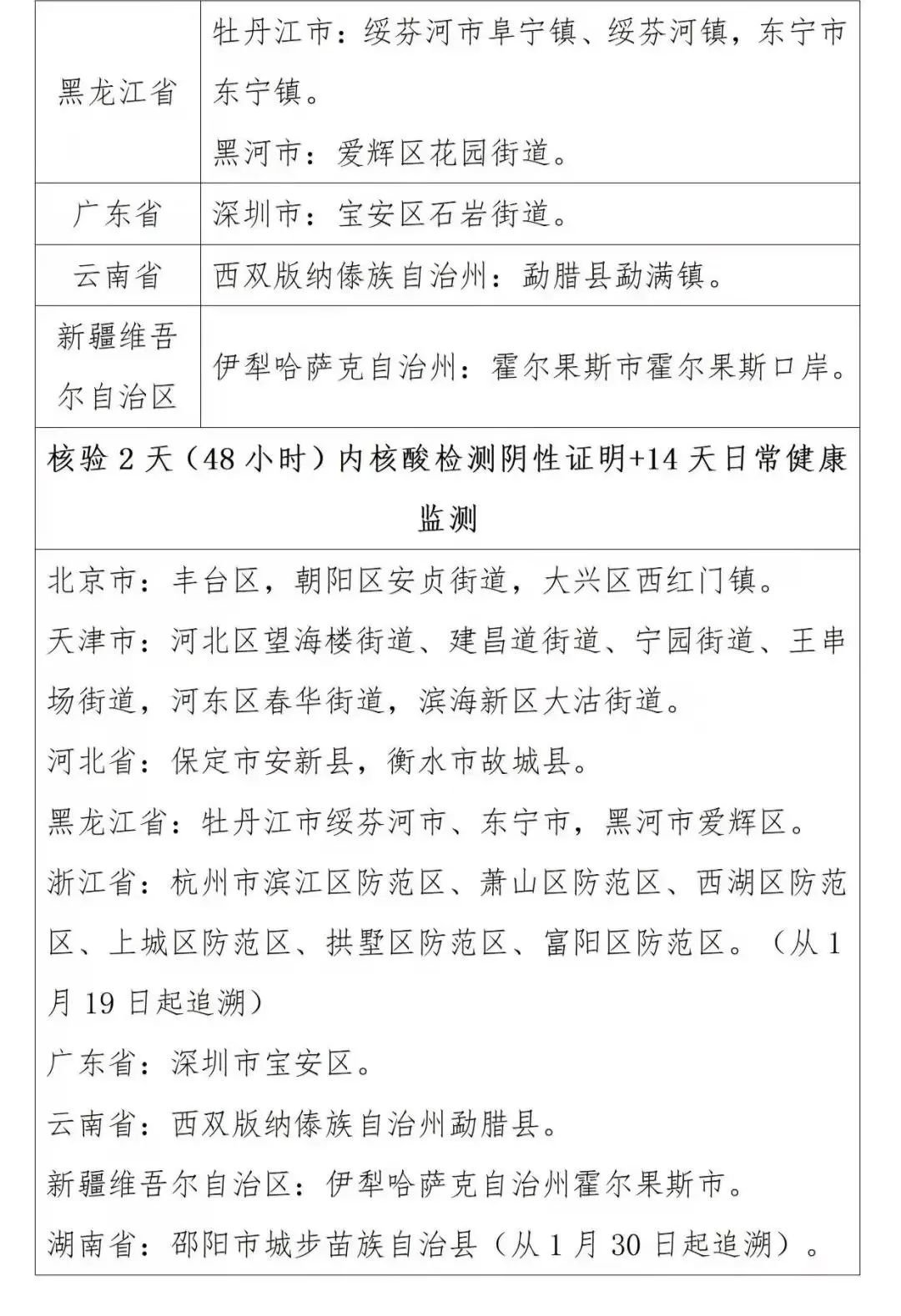
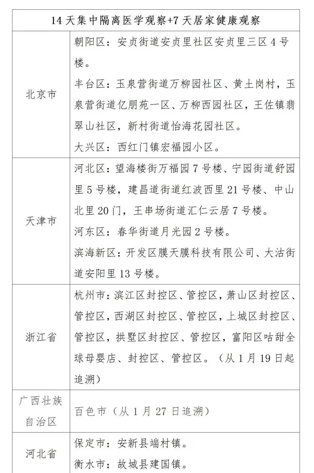
疫情风险地区来(返)江北人员健康管理信息表(截至2月6日)





