2022年宁海流动人口积分保险申请指南(时间+入口+方式)
为有效激发流动人口参与我县经济社会建设的积极性和创造性,进一步拓展量化积分应用“含金量”,我县开展新市民综合保障保险工作,现将有关具体事项公告如下:
申请人员
申请人须持有效《浙江省居住证》并在宁海县内居住、工作的,年龄在16-60周岁的流动人员。
申报时间及计划总量
申请时间为2022年4月18日起至2022年5月7日,逾期不再办理。
2022年宁海县新市民综合保障保险计划总量不超过400人,最终名单根据报名情况和积分排名来确定。
申请方式
1.申请人可登陆浙江政务服务网搜索“浙里新市民”服务专区(浙江省本级或宁波本级区域)或者登陆浙里办APP搜索“浙里新市民”服务专区,在“积分保险”应用中自主上传各类资料进行线上申请。
2.申请人也可携带申请积分保险须提供的相关材料,到现居住地所在乡镇(街道)量化积分窗口进行线下申请(仅限工作日)。
申请入口
1、浙里办APP;
2、浙江政务服务网。
申请流程
1.1 手机端申请(共六步)
第一步:请您在手机应用商店搜索“浙里办”APP并下载,打开并登录个人账号。登录后,在首页搜索框内查找“浙里新市民”。
第二步:打开应用后,请先确认当前登录账号的居住登记状态和居住证状态是否有效、正常。
第三步:在【浙里新市民】首页,点击【点击查看】,查看当前量化积分的详情,并可以点击各项指标右侧的“向下箭头”仔细核对指标赋分情况。
第四步:如各项指标分值不符合实际,申请人对分值有异议,点击【积分申请】(需申请人主动提供证明材料的)或者【复核申请】(申请人对系统自动赋分数值有异议,须上传证明材料的),进入各项指标在线申请或者在线复核。
第五步:仔细检查所有积分指标项,确认所有指标无误后,返回【浙里新市民】首页页面下拉到下部,点击【积分保险】进入在线申请
第六步:在【积分保险】界面,点击“申报”进行提交,出现“提交成功”字样-即可完成积分保险。
1.2 电脑端申请(共七步)
用户登录第一步:点击【浙江政务服务网】,进入官网
选择【个人登录】,输入账号密码(账号密码为流动人口登录账号密码)
第二步:登录后在搜索框输入【浙里新市民】,点击搜索
查找应用,点击【立即办理】
第三步:打开应用后,请先确认当前登录账号的居住登记状态和居住证状态是否有效、正常。
第四步:在【浙里新市民】首页,点击【查看】,查看当前量化积分的详情,并可以点击各项指标右侧的“向下箭头”仔细核对指标赋分情况
第五步:如各项指标分值不符合实际,申请人对分值有异议,点击【积分申请】(需申请人主动提供证明材料的)或者【复核申请】(申请人对系统自动赋分数值有异议,须上传证明材料的),进入各项指标在线申请或者在线复核。
第六步:仔细检查所有积分指标项,确认所有指标无误后,点击“浙里新市民”,返回首页页面下拉到下部,点击【积分保险】进入在线申请
第七步:在【积分保险申报】界面,点击“申报”进行提交,出现“提交成功”字样-即可完成积分保险。
录取原则
县流管办根据《宁海县流动人口量化积分指标体系》对申请者进行赋分,再按量化积分分值从高到低确定量化积分排位前400名名单,如出现申请人积分总分相同情况,则根据申请人在我县居住年限、社会保险、文化程度等综合情况安排,并短信告知流动人员。
参保方式
由县流管办免费为申请名单确认的400名流动人员参加宁海新市民综合保障保险。
注意事项
1.此次新市民综合保障保险工作是对流动人口的一项关爱措施。我们将本着公开、公正的原则做好此项工作,并对积分结果予以公示。
2.请各位申请人按照本公告的要求,尽早准备好相关证明材料,提供虚假证明材料故意作假者,一律取消其资格。
新市民综合保障保险项目及咨询电话
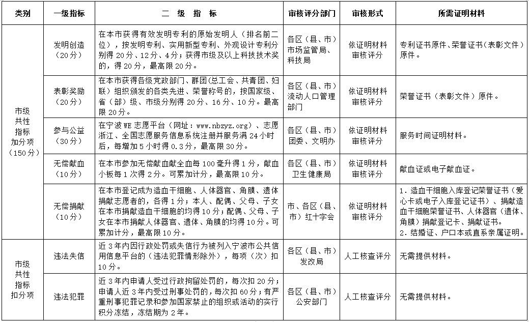
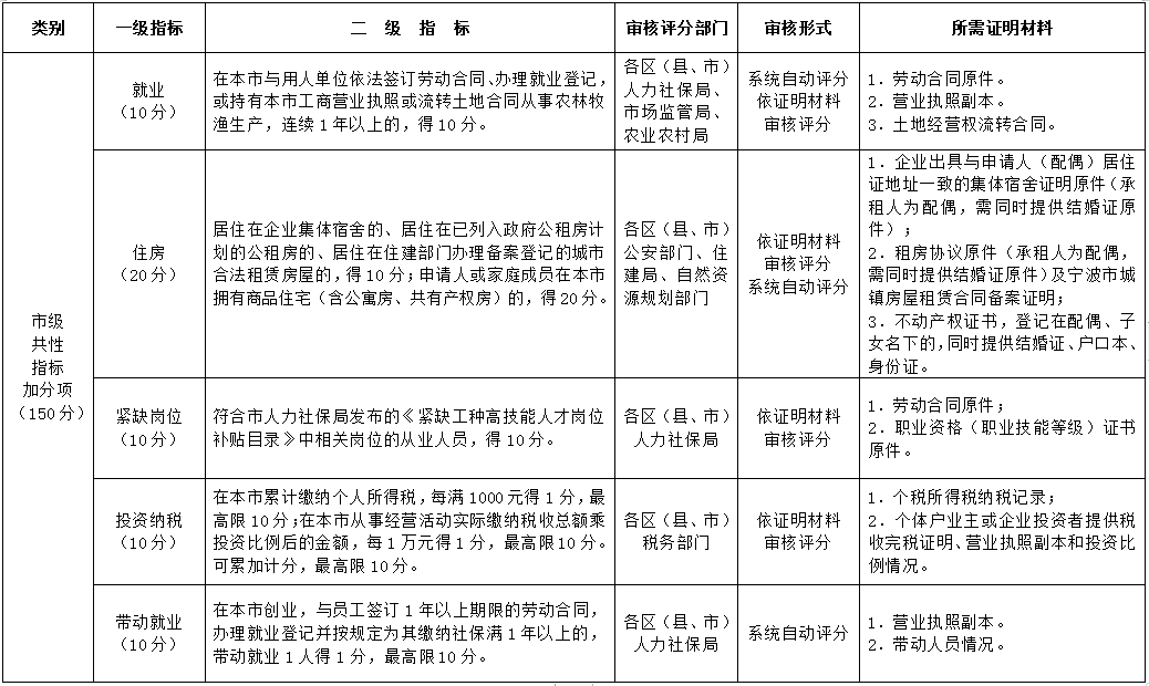
宁海县流动人口量化积分指标赋分标准





