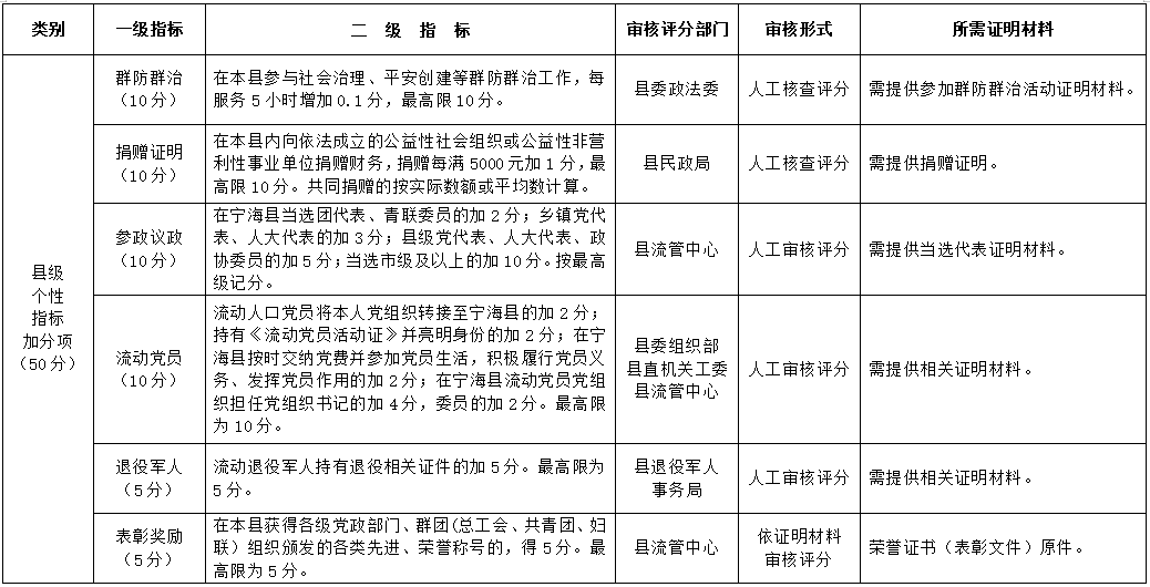
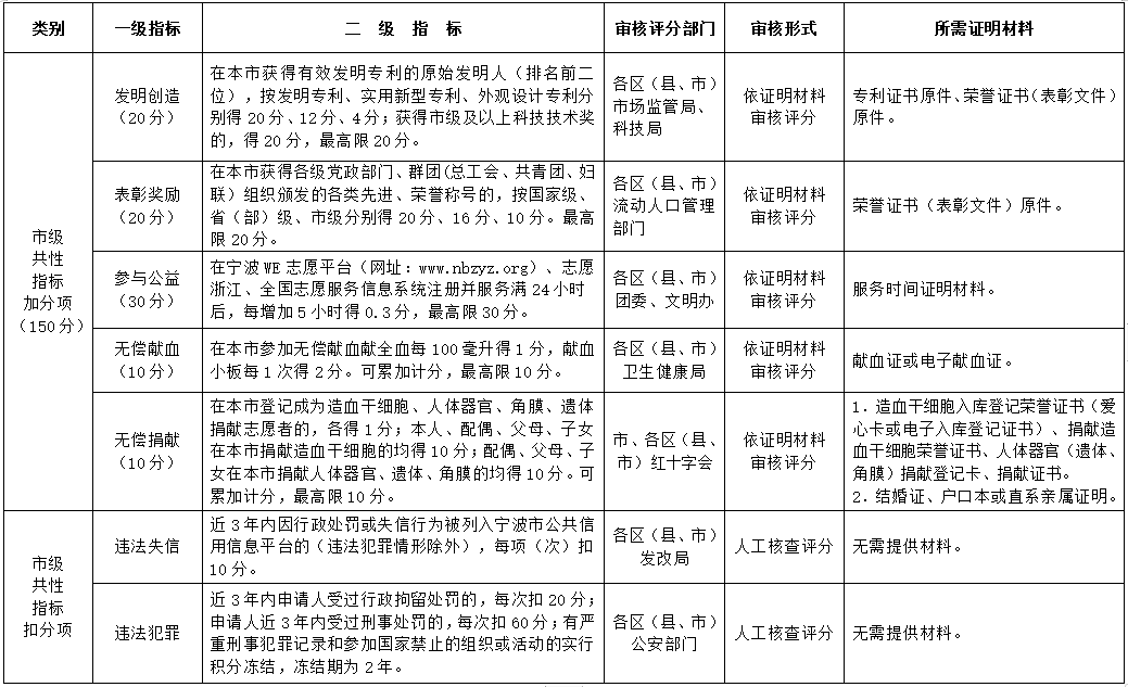
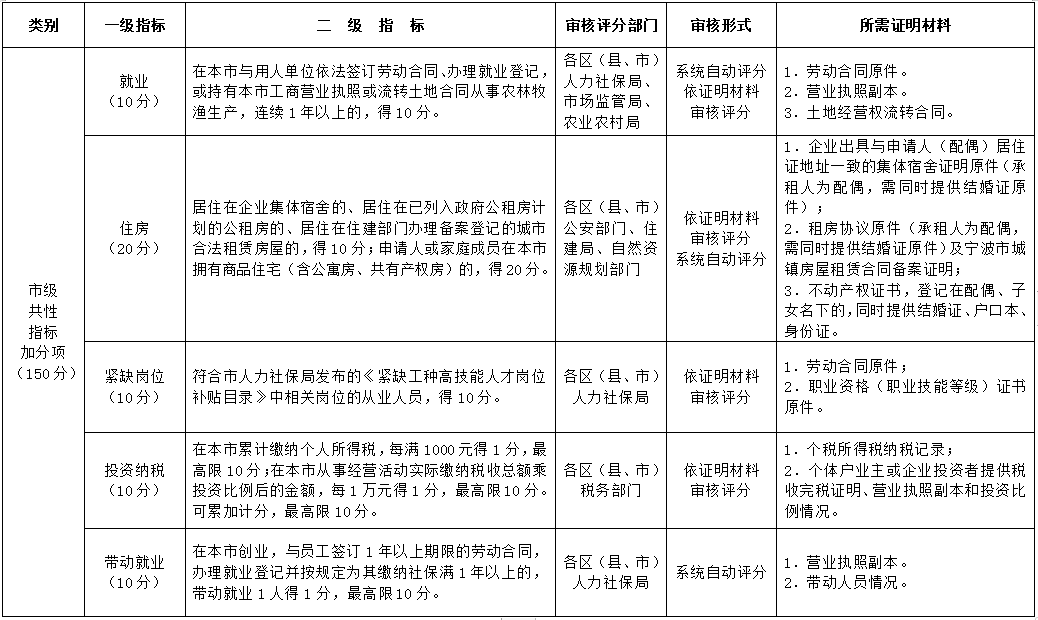
宁海县流动人口量化积分指标赋分标准
更多信息:
宁海县发放400份保险大礼包,免费拿!
由县流管办免费为申请名单确认的400名流动人员参加宁海新市民综合保障保险。
县流管办根据《宁海县流动人口量化积分指标体系》对申请者进行赋分,再按量化积分分值从高到低确定量化积分排位前400名名单,如出现申请人积分总分相同情况,则根据申请人在我县居住年限、社会保险、文化程度等综合情况安排,并短信告知流动人员。
社会热点2022-09-23 15:17:46佚名
宁海县流动人口量化积分指标赋分标准
更多信息:
宁海县发放400份保险大礼包,免费拿!
由县流管办免费为申请名单确认的400名流动人员参加宁海新市民综合保障保险。
县流管办根据《宁海县流动人口量化积分指标体系》对申请者进行赋分,再按量化积分分值从高到低确定量化积分排位前400名名单,如出现申请人积分总分相同情况,则根据申请人在我县居住年限、社会保险、文化程度等综合情况安排,并短信告知流动人员。