一、贵阳市常态化防控区三天一检要求
乌当区、白云区、观山湖区、修文县、息烽县、开阳县,实行常态化疫情防控。
按照规定,继续提供免费核酸检测,2022年10月底前,居民每3天应至少开展1次核酸检测,如3天内无核酸检测记录,“贵州健康码”弹窗提示,完成核酸采样后,24小时内恢复绿码。
二、贵阳市常态化防控区域核酸检测采样点信息
特别说明:核酸检测采样点常有动态调整,请以时间情况为准
1.乌当区
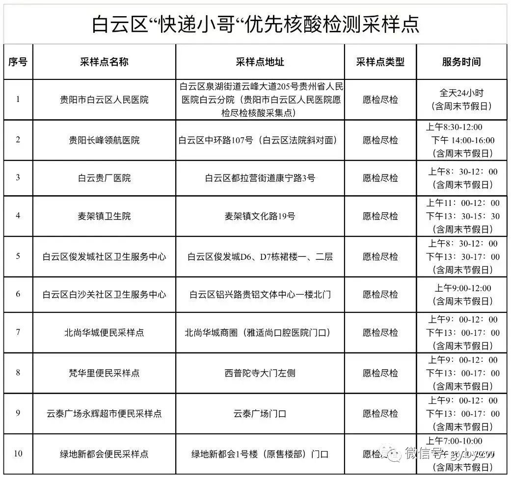
2.白云区
3.观山湖区
4.开阳县
5.息烽县
6.修文县
社会热点2022-09-21 17:29:51佚名
一、贵阳市常态化防控区三天一检要求
乌当区、白云区、观山湖区、修文县、息烽县、开阳县,实行常态化疫情防控。
按照规定,继续提供免费核酸检测,2022年10月底前,居民每3天应至少开展1次核酸检测,如3天内无核酸检测记录,“贵州健康码”弹窗提示,完成核酸采样后,24小时内恢复绿码。
二、贵阳市常态化防控区域核酸检测采样点信息
特别说明:核酸检测采样点常有动态调整,请以时间情况为准
1.乌当区
2.白云区
3.观山湖区
4.开阳县
5.息烽县
6.修文县