疫情最新消息:
☞5.26/27/28/29/30/31,6.1/2/3/4/5/6/7/8/9/10/11/12/13/14/15/16扬州无新增
☞(5.25)
☞5.6/7/8/9/10/11/12/13/14/15/16/17/18/19/20/21/22/23/24扬州无新增
☞(5.5)
☞5.4扬州无新增
☞(5.3)
☞(5.2)
☞(5.1)
☞(4.30)
☞(4.29)
☞扬州新增12例无症状感染者(4.28)
☞扬州新增8例无症状感染者(4.27)
☞仪征一名核酸检测初筛阳性人员情况通报(4.26)
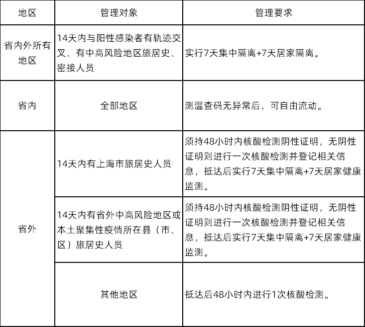
疫情防控要求
2022年疫情防控通告
(关于做好“五一”假期疫情防控工作的通告) | 仪征:1. 2. |
(全国统一式样重点物资运输车辆通行证) | (来扬返扬货运车辆驾乘人员闭环管理) |
| 扬州市疫情防控2022年第7号通告 | 扬州市疫情防控2022年第4号通告 |
(加强来扬返扬货车通行保障及驾乘人员疫情防控) | (强化来扬返扬货车驾乘人员闭环管理) |
(加强主城区高速道口物流运输车辆通行保障) | (强化“扬城扫码通”应用) |
| 第5号通告 | 第3号通告 |
| 第2号通告 | 第1号通告 |






